|
arduino IDEArduino
|
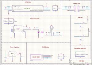
Diy HMI_MINI Device
ATtiny85
The high-performance, low-power Microchip 8-bit AVR? RISC-based microcontroller combines 8 KB ISP Flash memory, 512B EEPROM, 512B SRAM, six general purpose I/O lines, 32 general purpose working registers, one 8-bit timer/counter with compare modes, one 8-bit high-speed timer/counter, USI, internal and external Interrupts, 4-channel 10-bit A/D converter, programmable watchdog timer with internal oscillator, three software selectable power saving modes, and debugWIRE for on-chip debugging. The device achieves a throughput of 20 MIPS at 20 MHz and operates between 2.7-5.5 volts.
By executing powerful instructions in a single clock cycle, the device achieves throughputs approaching one MIPS per MHz, balancing power consumption and processing speed.
Functional Safety:
This product is recommended for safety-critical applications targeting industrial and automotive products (IEC 61508 and ISO 26262). Necessary documentation, such as the FMEDA report, can be provided on request. Contact your local Microchip sales office or your distributor for more information.
n the industrial design field of human–computer interaction, a user interface (UI) is the space where interactions between humans and machines occur. The goal of this interaction is to allow effective operation and control of the machine from the human end, while the machine simultaneously feeds back information that aids the operators' decision-making process. Examples of this broad concept of user interfaces include the interactive aspects of computer operating systems, hand tools, heavy machinery operator controls, and process controls. The design considerations applicable when creating user interfaces are related to, or involve such disciplines as, ergonomics and psychology.
Generally, the goal of user interface design is to produce a user interface that makes it easy, efficient, and enjoyable (user-friendly) to operate a machine in the way which produces the desired result (i.e. maximum usability).
This generally means that the operator needs to provide minimal input to achieve the desired output, and also that the machine minimizes undesired outputs to the user.
User interfaces are composed of one or more layers, including a human-machine interface (HMI) that interfaces machines with physical input hardware such as keyboards, mice, or game pads, and output hardware such as computer monitors, speakers, and printers. A device that implements an HMI is called a human interface device (HID). Other terms for human–machine interfaces are man–machine interface (MMI) and, when the machine in question is a computer, human–computer interface. Additional UI layers may interact with one or more human senses, including: tactile UI (touch), visual UI (sight), auditory UI (sound), olfactory UI (smell), equilibria UI (balance), and gustatory UI (taste).
Composite user interfaces (CUIs) are UIs that interact with two or more senses. The most common CUI is a graphical user interface (GUI), which is composed of a tactile UI and a visual UI capable of displaying graphics. When sound is added to a GUI, it becomes a multimedia user interface (MUI). There are three broad categories of CUI: standard, virtual and augmented. Standard CUI use standard human interface devices like keyboards, mice, and computer monitors. When the CUI blocks out the real world to create a virtual reality, the CUI is virtual and uses a virtual reality interface.
When the CUI does not block out the real world and creates augmented reality, the CUI is augmented and uses an augmented reality interface. When a UI interacts with all human senses, it is called a qualia interface, named after the theory of qualia.[citation needed] CUI may also be classified by how many senses they interact with as either an X-sense virtual reality interface or X-sense augmented reality interface, where X is the number of senses interfaced with. For example, a Smell-O-Vision is a 3-sense (3S) Standard CUI with visual display, sound and smells; when virtual reality interfaces interface with smells and touch it is said to be a 4-sense (4S) virtual reality interface; and when augmented reality interfaces interface with smells and touch it is said to be a 4-sense (4S) augmented reality interface.
Overview
![]()
A graphical user interface following the desktop metaphor
The user interface or human–machine interface is the part of the machine that handles the human–machine interaction. Membrane switches, rubber keypads and touchscreens are examples of the physical part of the Human Machine Interface which we can see and touch.
In complex systems, the human–machine interface is typically computerized. The term human–computer interface refers to this kind of system. In the context of computing, the term typically extends as well to the software dedicated to control the physical elements used for human–computer interaction.
The engineering of human–machine interfaces is enhanced by considering ergonomics (human factors). The corresponding disciplines are human factors engineering (HFE) and usability engineering (UE), which is part of systems engineering.
Tools used for incorporating human factors in the interface design are developed based on knowledge of computer science, such as computer graphics, operating systems, programming languages. Nowadays, we use the expression graphical user interface for human–machine interface on computers, as nearly all of them are now using graphics.[citation needed]
Multimodal interfaces allow users to interact using more than one modality of user input
Terminology[edit]
![]()
I2C OLED
?
OLED 0.91 inch is a monochrome graphic display module with a built-in 0.91 inch, 128X32 high-resolution display. The OLED 0.91 inch is able to work despite the absence of back-light. In a dark environment, the contrast of OLED display is higher than LCD display. This device is I2C or SPI compatible. Due to its capability in displaying, it is often used in various application for instances, smart watch, MP3, function cellphone, portable health device and many others.
A human–machine interface usually involves peripheral hardware for the INPUT and for the OUTPUT. Often, there is an additional component implemented in software, like e.g. a graphical user interface.
There is a difference between a user interface and an operator interface or a human–machine interface (HMI).
The term "user interface" is often used in the context of (personal) computer systems and electronic devices.
Where a network of equipment or computers are interlinked through an MES (Manufacturing Execution System)-or Host to display information.
connect a I2C OLED to a ATTiny85
I want to find out how to connect a ATTiny85 to I2C OLED Display. If you don’t know what a ATTiny is you can read about it here. I will use a Arduino Board as ISP (You may use the Arduino board of your choice, but you need to take note of the pins used for your board when using it as an ISP.) Then we need A ATTiny85 integrated chip. An I2C OLED display in my case, I am using the Oled display 0.91Inch I2C 3,3V-5V. some Jumper wires and a Breadboard. Here you will find the ATtiny85 pin-out, and read further how to connect this to the Arduino board to upload sketches from it to the ATtiny85 integrated chip.

A human–machine interface (HMI) is typically local to one machine or piece of equipment, and is the interface method between the human and the equipment/machine. An operator interface is the interface method by which multiple pieces of equipment that are linked by a host control system are accessed or controlled.[clarification needed]
The system may expose several user interfaces to serve different kinds of users. For example, a computerized library database might provide two user interfaces, one for library patrons (limited set of functions, optimized for ease of use) and the other for library personnel (wide set of functions, optimized for efficiency).
The user interface of a mechanical system, a vehicle or an industrial installation is sometimes referred to as the human–machine interface (HMI). HMI is a modification of the original term MMI (man–machine interface). In practice, the abbreviation MMI is still frequently used[4] although some may claim that MMI stands for something different now.[citation needed] Another abbreviation is HCI, but is more commonly used for human–computer interaction.Other terms used are operator interface console (OIC) and operator interface terminal (OIT). However it is abbreviated, the terms refer to the 'layer' that separates a human that is operating a machine from the machine itself. Without a clean and usable interface, humans would not be able to interact with information systems.
In science fiction, HMI is sometimes used to refer to what is better described as a direct neural interface. However, this latter usage is seeing increasing application in the real-life use of (medical) prostheses—the artificial extension that replaces a missing body part (e.g., cochlear implants).
In some circumstances, computers might observe the user and react according to their actions without specific commands. A means of tracking parts of the body is required, and sensors noting the position of the head, direction of gaze and so on have been used experimentally. This is particularly relevant to immersive interfaces.
code
#include <Tiny4kOLED.h>
void setup() {
// Send the initialization sequence to the oled. This leaves the display turned off
oled.begin();
// Clear the memory before turning on the display
oled.clear();
// Turn on the display
oled.on();
// Switch the half of RAM that we are writing to, to be the half that is non currently displayed
oled.switchRenderFrame();
}
void loop() {
oled.clear();
// The characters in the 8x16 font are 8 pixels wide and 16 pixels tall
// 2 lines of 16 characters exactly fills 128x32
oled.setFont(FONT8X16);
// Position the cusror
// usage: oled.setCursor(X IN PIXELS, Y IN ROWS OF 8 PIXELS STARTING WITH 0);
oled.setCursor(12, 0);
// Write the text to oled RAM (which is not currently being displayed)
// Wrap strings in F() to save RAM!
oled.print(F("StudioPieters"));
// The characters in the 6x8 font are 6 pixels wide and 8 pixels tall
// 4 lines of 21 characters only fills 126x32
oled.setFont(FONT6X8);
// Position the cusror
// Two rows down because the 8x16 font used for the last text takes two rows of 8 pixels
oled.setCursor(1, 2);
// Write the text to oled RAM (which is not currently being displayed)
oled.print(F("ATTiny85 - OLED (I2C)"));
// Position the cusror
// Cursor X is in pixels, and does not need to be a multiple of the font width
oled.setCursor(44, 3);
// Write the text to oled RAM (which is not currently being displayed)
oled.print(F("Project"));
// Swap which half of RAM is being written to, and which half is being displayed
oled.switchFrame();
delay(3000);
Diy HMI_MINI Device
*PCBWay community is a sharing platform. We are not responsible for any design issues and parameter issues (board thickness, surface finish, etc.) you choose.
Raspberry Pi 5 7 Inch Touch Screen IPS 1024x600 HD LCD HDMI-compatible Display for RPI 4B 3B+ OPI 5 AIDA64 PC Secondary Screen(Without Speaker)
BUY NOW- Comments(0)
- Likes(0)
- 0 USER VOTES
- YOUR VOTE 0.00 0.00
- 1
- 2
- 3
- 4
- 5
- 6
- 7
- 8
- 9
- 10
- 1
- 2
- 3
- 4
- 5
- 6
- 7
- 8
- 9
- 10
- 1
- 2
- 3
- 4
- 5
- 6
- 7
- 8
- 9
- 10
- 1
- 2
- 3
- 4
- 5
- 6
- 7
- 8
- 9
- 10
More by Sreeram.zeno
-
Esp12-F Cluster V1.0
The ESP8266 is a low-cost Wi-Fi microchip, with built-in TCP/IP networking software, and microcontro...
-
TB6612FNG Motor Driver
The TB6612FNG Motor Driver can control up to two DC motors at a constant current of 1.2A (3.2A peak)...
-
Sunny Buddy Solar Charger v1.0
This is the Sunny Buddy, a maximum power point tracking (MPPT) solar charger for single-cell LiPo ba...
-
Diy 74HC4051 8 Channel Mux Breakout Pcb
The 74HC4051; 74HCT4051 is a single-pole octal-throw analog switch (SP8T) suitable for use in analog...
-
Diy RFM97CW Breakout Pcb
IntroductionLoRa? (standing for Long Range) is a LPWAN technology, characterized by a long range ass...
-
ProMicro-RP2040 Pcb
The RP2040 is a 32-bit dual ARM Cortex-M0+ microcontroller integrated circuit by Raspberry Pi Founda...
-
Serial Basic CH340G Pcb
A USB adapter is a type of protocol converter that is used for converting USB data signals to and fr...
-
Mp3 Shield For Arduino
Hardware OverviewThe centerpiece of the MP3 Player Shield is a VS1053B Audio Codec IC. The VS1053B i...
-
MRK CAN Shield Arduino
The CAN-BUS Shield provides your Arduino or Redboard with CAN-BUS capabilities and allows you to hac...
-
AVR ISP Programmer
AVR is a family of microcontrollers developed since 1996 by Atmel, acquired by Microchip Technology ...
-
Diy Arduino mega Pcb
The Arduino Mega 2560 is a microcontroller board based on the ATmega2560. It has 54 digital input/ou...
-
Max3232 Breakout Board
MAX3232 IC is extensively used for serial communication in between Microcontroller and a computer fo...
-
Line Follower Pcb
The Line Follower Array is a long board consisting of eight IR sensors that have been configured to ...
-
HMC6343 Accelerometer Module
The HMC6343 is a solid-state compass module with tilt compensation from Honeywell. The HMC6343 has t...
-
RTK2 GPS Module For Arduino
USBThe USB C connector makes it easy to connect the ZED-F9P to u-center for configuration and quick ...
-
Arduino Explora Pcb
The Arduino Esplora is a microcontroller board derived from the Arduino Leonardo. The Esplora differ...
-
Diy Stepper Motor Easy Driver
A motor controller is a device or group of devices that can coordinate in a predetermined manner the...
-
Diy Arduino Pro Mini
The Arduino Pro Mini is a microcontroller board based on the ATmega168 . It has 14 digital input/out...
-
ARPS-2 – Arduino-Compatible Robot Project Shield for Arduino UNO
548 0 0 -
A Compact Charging Breakout Board For Waveshare ESP32-C3
999 3 6 -
AI-driven LoRa & LLM-enabled Kiosk & Food Delivery System
885 2 0 -
-
-
-
ESP32-C3 BLE Keyboard - Battery Powered with USB-C Charging
1155 0 1 -
-
mammoth-3D SLM Voron Toolhead – Manual Drill & Tap Edition
980 0 1 -
-
AEL-2011 Power Supply Module
1748 0 2







