Description
Credit-Card Sized PCB Stylophone
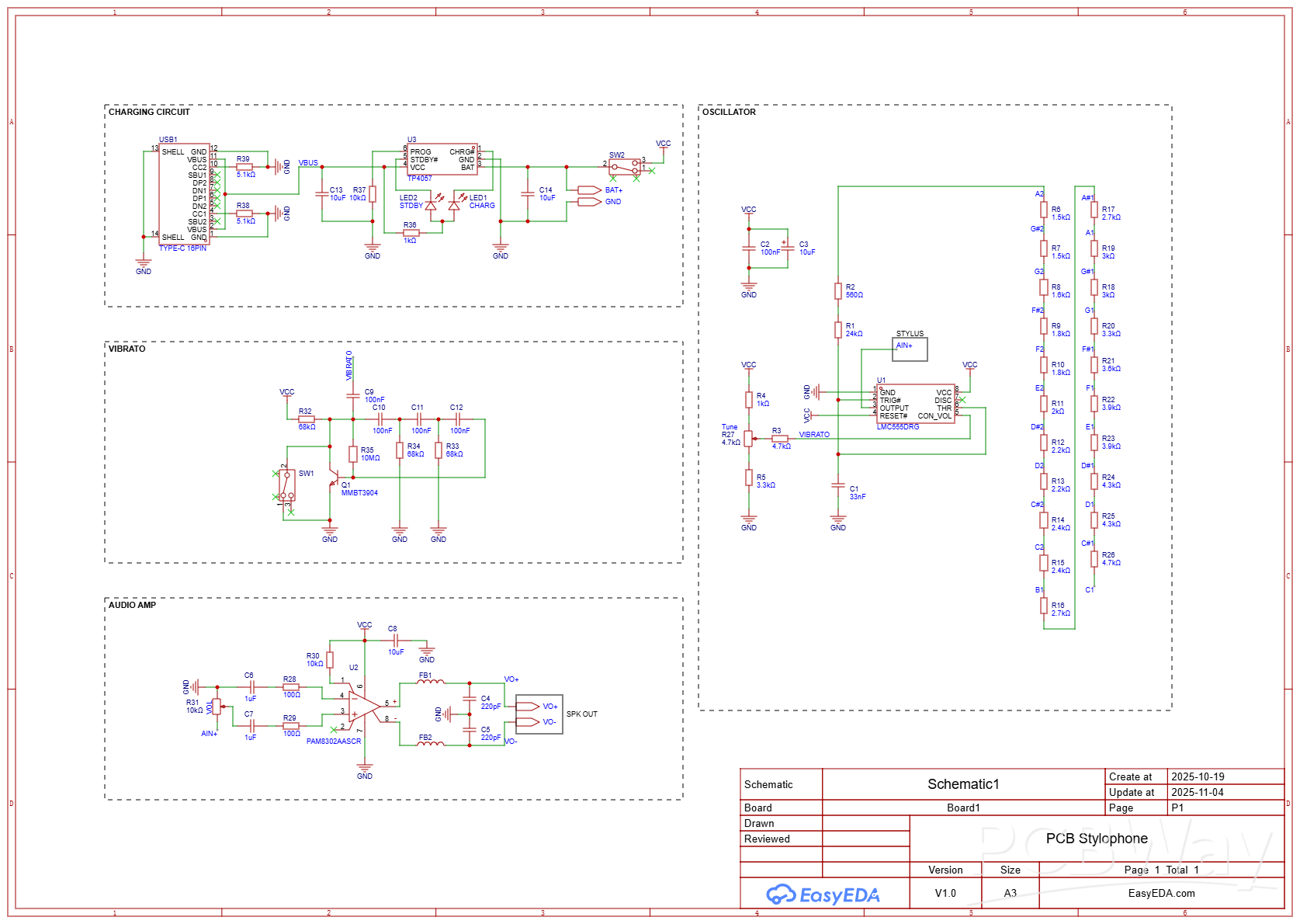
This build is a compact, credit-card-sized version of the classic analogue instrument known as the stylophone, reimagined on a single printed circuit board (PCB). Originally invented in 1967, the stylophone is a miniature synthesiser played by touching a stylus to metal pads.
Check out the project files here:- https://oshwlab.com/electronics220903/pcb-stylophone
Build guide:- https://www.instructables.com/Credit-Card-Sized-PCB-Stylophone/
Schematic and Layout
CAD-Custom parts and enclosures
Nov 07,2025
246 views
Credit-Card Sized PCB Stylophone
Credit-Card Sized PCB Stylophone
246
1
0
Published: Nov 07,2025
Standard PCB
Download Gerber file 4
BOM(Bill of materials)
Purchase
Donation Received ($)
PCBWay Donate 10% cost To Author
Only PCB
PCB+Assembly
*PCBWay community is a sharing platform. We are not responsible for any design issues and parameter issues (board thickness, surface finish, etc.) you choose.
Copy this HTML into your page to embed a link to order this shared project
Copy
Under the
Attribution-ShareAlike (CC BY-SA)
License.
Raspberry Pi 5 7 Inch Touch Screen IPS 1024x600 HD LCD HDMI-compatible Display for RPI 4B 3B+ OPI 5 AIDA64 PC Secondary Screen(Without Speaker)
BUY NOW- Comments(0)
- Likes(1)
Upload photo
You can only upload 5 files in total. Each file cannot exceed 2MB. Supports JPG, JPEG, GIF, PNG, BMP
0 / 10000
It looks like you have not written anything. Please add a comment and try again.
You can upload up to 5 images!
Image size should not exceed 2MB!
File format not supported!
View More
-
Engineer
Nov 09,2025
View More
VOTING
0 votes
- 0 USER VOTES
0.00
- YOUR VOTE 0.00 0.00
- 1
- 2
- 3
- 4
- 5
- 6
- 7
- 8
- 9
- 10
Design
1/4
- 1
- 2
- 3
- 4
- 5
- 6
- 7
- 8
- 9
- 10
Usability
2/4
- 1
- 2
- 3
- 4
- 5
- 6
- 7
- 8
- 9
- 10
Creativity
3/4
- 1
- 2
- 3
- 4
- 5
- 6
- 7
- 8
- 9
- 10
Content
4/4
More by Electro Retro
You may also like
-
-
ARPS-2 – Arduino-Compatible Robot Project Shield for Arduino UNO
880 0 2 -
-
A Compact Charging Breakout Board For Waveshare ESP32-C3
1444 3 6 -
AI-driven LoRa & LLM-enabled Kiosk & Food Delivery System
1396 2 0 -
-
-
-
ESP32-C3 BLE Keyboard - Battery Powered with USB-C Charging
1582 0 1 -
-
mammoth-3D SLM Voron Toolhead – Manual Drill & Tap Edition
1207 0 1







