Coding Circuit
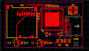
This custom F1C200s-based circuit represents the pinnacle of minimalist coding hardware. By leveraging the Allwinner SoC's efficient power profile and integrated 64MB of RAM, the device functions as a self-contained Linux environment optimized for development. Unlike a standard RPI (Raspberry Pi) which often requires bulky peripherals and significant power, this board is designed for immediate "plug-and-play" utility. When connected via USB-C, the device utilizes MIDI or Serial-over-USB protocols to establish a direct link to your laptop, allowing you to bridge into its internal shell instantly.
The core appeal of this device lies in its "headless" yet accessible nature. Once plugged in, it mounts as a serial gadget, enabling you to fire up a terminal and launch powerful terminal code editors like Vim, Nano, or Micro directly on the silicon. This creates a sandboxed, low-latency workspace that is physically isolated from your main OS. It’s an ideal setup for writing scripts, managing version control, or practicing syntax without the overhead of a full desktop environment. For developers who find the RPI ecosystem a bit too large for "pocket-carry" projects, this F1C200s solution provides a sleek, thumb-drive-sized alternative.
Beyond its size, the circuit is a masterclass in hardware-level coding efficiency. Because the F1C200s handles its own processing, you aren't just using your laptop’s CPU; you are offloading tasks to a dedicated ARM-based micro-computer. This makes it perfect for secure credential storage, running lightweight automated bots, or simply having a "distraction-free" zone where the only thing between you and your logic is a blinking cursor. It bridges the gap between a microcontroller and a full-scale computer, proving that you don't need a massive footprint to build a massive project.
Coding Circuit
*PCBWay community is a sharing platform. We are not responsible for any design issues and parameter issues (board thickness, surface finish, etc.) you choose.
Raspberry Pi 5 7 Inch Touch Screen IPS 1024x600 HD LCD HDMI-compatible Display for RPI 4B 3B+ OPI 5 AIDA64 PC Secondary Screen(Without Speaker)
BUY NOW- Comments(0)
- Likes(1)
-
Samarth Jiwarajka
Mar 12,2026
- 2 USER VOTES
- YOUR VOTE 0.00 0.00
- 1
- 2
- 3
- 4
- 5
- 6
- 7
- 8
- 9
- 10
- 1
- 2
- 3
- 4
- 5
- 6
- 7
- 8
- 9
- 10
- 1
- 2
- 3
- 4
- 5
- 6
- 7
- 8
- 9
- 10
- 1
- 2
- 3
- 4
- 5
- 6
- 7
- 8
- 9
- 10
-
10design
-
10usability
-
10creativity
-
10content
-
9design
-
9usability
-
9creativity
-
9content
More by Samarth Jiwarajka
-
Holi Circuit
The Holi Circuit represents a clever fusion of traditional festive play and modern mechatronics, tra...
-
AQI Detector
The integration of the Raspberry Pi RP2040 with the GP2Y1010AU0F optical dust sensor on a custom PCB...
-
Coding Circuit
This custom F1C200s-based circuit represents the pinnacle of minimalist coding hardware. By leveragi...
-
Wolf Microcontroller
The Wolf Microcontroller represents a significant leap forward for the modern DIY electronics enthus...
-
-
ARPS-2 – Arduino-Compatible Robot Project Shield for Arduino UNO
1813 0 5 -
-
A Compact Charging Breakout Board For Waveshare ESP32-C3
2389 3 7 -
AI-driven LoRa & LLM-enabled Kiosk & Food Delivery System
2456 2 0 -
-
-
-
ESP32-C3 BLE Keyboard - Battery Powered with USB-C Charging
2593 0 2 -
-







