COMMODORE / ATARI STYLE 9 PIN JOYSTICK AUTOFIRE –A-
COMMODORE / ATARI STYLE 9 PIN JOYSTICK AUTOFIRE –A-
Hello,
This is a tested and working project.
This is an external addon autofire circuit for 9pin Commodore/Atari sytle joysticks.
I designed two different autofire printed circuit boards (PCBs), A and B, each with a different function.
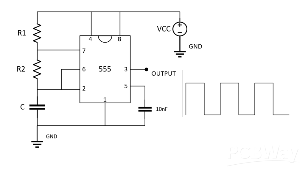
PCB –A- performs continuous firing function when the switch is in the ON position (approximately 15 fires/second).
PCB -B- waits for the controller's fire button to be pressed when the switch is in the ON position, and fires continuously when the controller's fire button is pressed (approximately 15 fires/second).
This page is for PCB version –A-
If you want PCB version –B–, you can find it on page:
Both versions A and B are designed using the 555 astable pulse generator oscillator circuit.
You can find more information about the 555 astable oscillator circuit at the following links;
https://anitocircuits.com/how-to-design-555-astable-oscillator-circuit/
https://ohmslawcalculator.com/555-astable-calculator

Component List:
NE555 DIP-8
10K ¼ watt resistance
1K ¼ watt resistance
10nF SMD-1206 capacitor or 10nF (103) ceramic capacitor (Spacing:2.54mm)
4.7 µF SMD-1206 capacitor
D-SUB-9P-M - Connector D-Sub 9 Pin Male Solder Type
D-SUB-9P-M - Connector D-Sub 9 Pin Female Solder Type
3pin 2.5mm SPDT slide SWITCH (SS12D00G5)

In order to protect your electronical devices, always turn off your computer before connecting or disconnecting the cables or any other device.
Gerber files and component list are subject to change without notice. Before paying for the PCBs, be sure to update your orders!
As you can see I have uploaded many projects and I am still working on new projects. If you have any questions, please look for answers online. Unless I specify explicitly, all my projects are tested and confirmed to work under normal circumstances before being shared. I'm sorry I didn't have enough time to answer all the questions.
Use this PCB at your own risk !
Have fun
Thank you.
C64iSTANBUL
COMMODORE / ATARI STYLE 9 PIN JOYSTICK AUTOFIRE –A-
*PCBWay community is a sharing platform. We are not responsible for any design issues and parameter issues (board thickness, surface finish, etc.) you choose.
Raspberry Pi 5 7 Inch Touch Screen IPS 1024x600 HD LCD HDMI-compatible Display for RPI 4B 3B+ OPI 5 AIDA64 PC Secondary Screen(Without Speaker)
BUY NOW- Comments(0)
- Likes(0)
- 0 USER VOTES
- YOUR VOTE 0.00 0.00
- 1
- 2
- 3
- 4
- 5
- 6
- 7
- 8
- 9
- 10
- 1
- 2
- 3
- 4
- 5
- 6
- 7
- 8
- 9
- 10
- 1
- 2
- 3
- 4
- 5
- 6
- 7
- 8
- 9
- 10
- 1
- 2
- 3
- 4
- 5
- 6
- 7
- 8
- 9
- 10
More by (DIY) C64iSTANBUL
-
SD2iEC & EPYX FAST LOAD CARTRIDGE V2.1B (Micro SD) for COMMODORE
SD2iEC & EPYX FAST LOAD CARTRIDGE V2.1B (Micro SD) for COMMODOREHello,This is a tested and worki...
-
(DIY) COMMODORE 64 DEAD-TEST (781220) DIAGNOSTIC CARTRIDGE
(DIY) COMMODORE 64 DEAD-TEST (781220) DIAGNOSTIC CARTRIDGEThis is a C64 Dead-Test (781220) diagnosti...
-
COMMODORE 128 DIAGNOSTIC REV.785260 KEYBOARD DONGLE
COMMODORE 128 DIAGNOSTIC REV.785260 KEYBOARD DONGLE This is a Commodore C128, C128D, C128DCR 785260 ...
-
COMMODORE 128 15KHz DISPLAY ADAPTER (C128 80 COLUMN ADAPTER)
COMMODORE 128 15KHz DISPLAY ADAPTER.RGBI to RGB converter for VDC output.Hello, This is a tested an...
-
PCB HOUSE WITH LED LIGHT (DECORATION)
PCB HOUSE WITH LED LIGHT (DECORATION)Hello,PCB Thickness: 1mmCOMPONENT LISTCR2032 BatteryCR2032 Batt...
-
CGTR COMMODORE AMIGA COASTER V2B
CGTR COMMODORE AMIGA COASTER V2BHello,This is another version of CGTR Commodore Amiga CoasterDiamete...
-
(DIY) COMMODORE VIC-20 GAME CARTRIDGE for 8x 8KB ROMs
(DIY) COMMODORE VIC-20 GAME CARTRIDGE 8x 8KBYou can make your own custom Commodore VIC-20 Multi Game...
-
AMIGA PS/2 MOUSE CONVERTER ADAPTER REV.3 (WITH JOYSTICK INPUT)
Hello,This board has been tested on the Amiga 500 port-1 connected with a PS/2 mouse and standard jo...
-
(DIY) AMIGA 500 - SWITCHLESS BOOT DRIVE SELECTOR Rev.3 (RETRO VERSION of 3 RESET BOOT DRIVE SELECTOR)
(DIY) AMIGA 500 - SWITCHLESS BOOT DRIVE SELECTOR Rev.3(RETRO VERSION of 3 RESET BOOT DRIVE SELECTOR)...
-
AMIGA 4 PLAYER JOYSTICK ADAPTER
(DIY) AMIGA 4 PLAYER JOYSTICK ADAPTERHello,This is a tested and working project.This Amiga Four Play...
-
BARE METAL COMMODORE 64 EMULATOR GEEKS' EDITION GPIO CONFIG2
BARE METAL COMMODORE 64 EMULATOR(GPIO CONFIG2) (GEEKS' EDITION)Many thanks to Randy Rossi for BMC64 ...
-
COMMODORE 64 TACTILE BUTTON MINI KEYBOARD
Hello,This is an Easy DIY project, all components are through hole, marked on the PCB, Easy to solde...
-
COMMODORE 64 KEYBOARD FACEPLATE FOR TACTILE BUTTON KEYBOARD PROJECTS
Hello,This PCB is a Commodore 64 tactile buttons keyboard faceplate for some of my projects.It is pr...
-
SD2iEC with BROWSER CARTRIDGE (MICRO-SD) for COMMODORE 64
SD2iEC with BROWSER CARTRIDGE (MICRO-SD VERSION) for COMMODORE 64SD2iEC (Commodore 64 disk drive emu...
-
SD2iEC (COMMODORE 64 DISK DRIVE EMULATOR) POWERED from USER PORT (MICRO-SD VERSION)
Hello, This is a tested and working project. (Tested on Commodore 64 and Commodore VIC-20)This is a...
-
XANTHOS ARCH Commmodore, Atari 9-pin DIY Game Controller
Hello,This is a tested and working project.XANTHOS ARCH is a small, simple, DIY, 9 pin game controll...
-
AMIGA SCART CABLE CONNECTION EASY PCB
Hello,This is a tested and working project.This Amiga scart cable connection PCB is an Easy DIY proj...
-
IMPOSSIBLE MISSION GAME CARTRIDGE for COMMODORE 64
IMPOSSIBLE MISSION GAME CARTRIDGE for COMMODORE 64Hello, This is a tested and working circuit board....
-
ARPS-2 – Arduino-Compatible Robot Project Shield for Arduino UNO
720 0 2 -
A Compact Charging Breakout Board For Waveshare ESP32-C3
1257 3 6 -
AI-driven LoRa & LLM-enabled Kiosk & Food Delivery System
1141 2 0 -
-
-
-
ESP32-C3 BLE Keyboard - Battery Powered with USB-C Charging
1389 0 1 -
-
mammoth-3D SLM Voron Toolhead – Manual Drill & Tap Edition
1088 0 1 -
-
AEL-2011 Power Supply Module
1920 0 2







