Peter Ashton
UNITED KINGDOM • + Follow
Edit Project
Tools, APP Software Used etc.
|
KiCad 9.0 |
Description
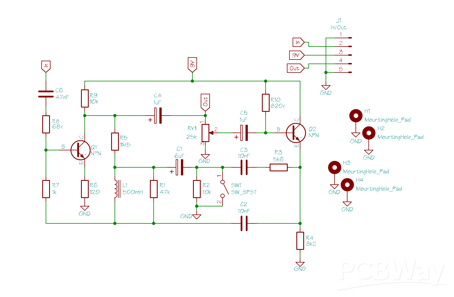
Boom!2 Boomerang Clone
This is my attempt to clone the Maestro Boomerang BG-2, or at least the PCB for one. The PCB is designed for THT components and manual assembly. There are a couple of challenges to building this, firstly sourcing a 500mH inductor, and secondly getting a suitable enclosure. The PCB is set up to have a few of the components off-board:
- The inductor
- The Wah/Volume switch (SW1, and SPST foot switch)
- The potentiometer, which needs to be attached to a rocking pedal
- The jack sockets, and power barrel jack, which would be mounted to the case
- I haven't decided on the transistors to use for Q1 and Q2, but they should be a medium gain silicon transistor (though I am tempted to try germanium ones at some point)
There are suitable pedal enclosures on 3D printing sites like thingiverse. I wlll be updating this listing once I actually build one, as well as putting a video of the build on YouTube (youtube.com/@hackingandmaking) and have details on the website hackingandmaking.com.
Sep 21,2025
539 views
Boom!2 Boomerang Clone
This is my attempt to clone the Boomerang Wah/Volume pedal, based on the BG-2 variant.
539
0
1
Published: Sep 21,2025
Standard PCB
Purchase
Donation Received ($)
PCBWay Donate 10% cost To Author
File Last Updated: 2026/03/20 (GMT+8)
File update record
2026-03-2018:40:49
Other files for Assembly are updated.
2026-03-2018:40:49
Parts List (BOM) is updated.
2026-03-2018:40:49
Gerber file is updated.
2025-09-2120:58:05
Other files for Assembly are updated.
Copy this HTML into your page to embed a link to order this shared project
Copy
Under the
Attribution-ShareAlike (CC BY-SA)
License.
Raspberry Pi 5 7 Inch Touch Screen IPS 1024x600 HD LCD HDMI-compatible Display for RPI 4B 3B+ OPI 5 AIDA64 PC Secondary Screen(Without Speaker)
BUY NOW- Comments(1)
- Likes(0)
Upload photo
You can only upload 5 files in total. Each file cannot exceed 2MB. Supports JPG, JPEG, GIF, PNG, BMP
0 / 10000
It looks like you have not written anything. Please add a comment and try again.
You can upload up to 5 images!
Image size should not exceed 2MB!
File format not supported!
View More
View More
VOTING
0 votes
- 0 USER VOTES
0.00
- YOUR VOTE 0.00 0.00
- 1
- 2
- 3
- 4
- 5
- 6
- 7
- 8
- 9
- 10
Design
1/4
- 1
- 2
- 3
- 4
- 5
- 6
- 7
- 8
- 9
- 10
Usability
2/4
- 1
- 2
- 3
- 4
- 5
- 6
- 7
- 8
- 9
- 10
Creativity
3/4
- 1
- 2
- 3
- 4
- 5
- 6
- 7
- 8
- 9
- 10
Content
4/4
More by Peter Ashton
You may also like
-
-
ARPS-2 – Arduino-Compatible Robot Project Shield for Arduino UNO
2162 0 5 -
-
A Compact Charging Breakout Board For Waveshare ESP32-C3
2671 3 7 -
AI-driven LoRa & LLM-enabled Kiosk & Food Delivery System
2844 2 0 -
-
-
-
ESP32-C3 BLE Keyboard - Battery Powered with USB-C Charging
2870 0 2 -
-







