xangel ataripcb
POLAND • + Follow
Edit Project
Description
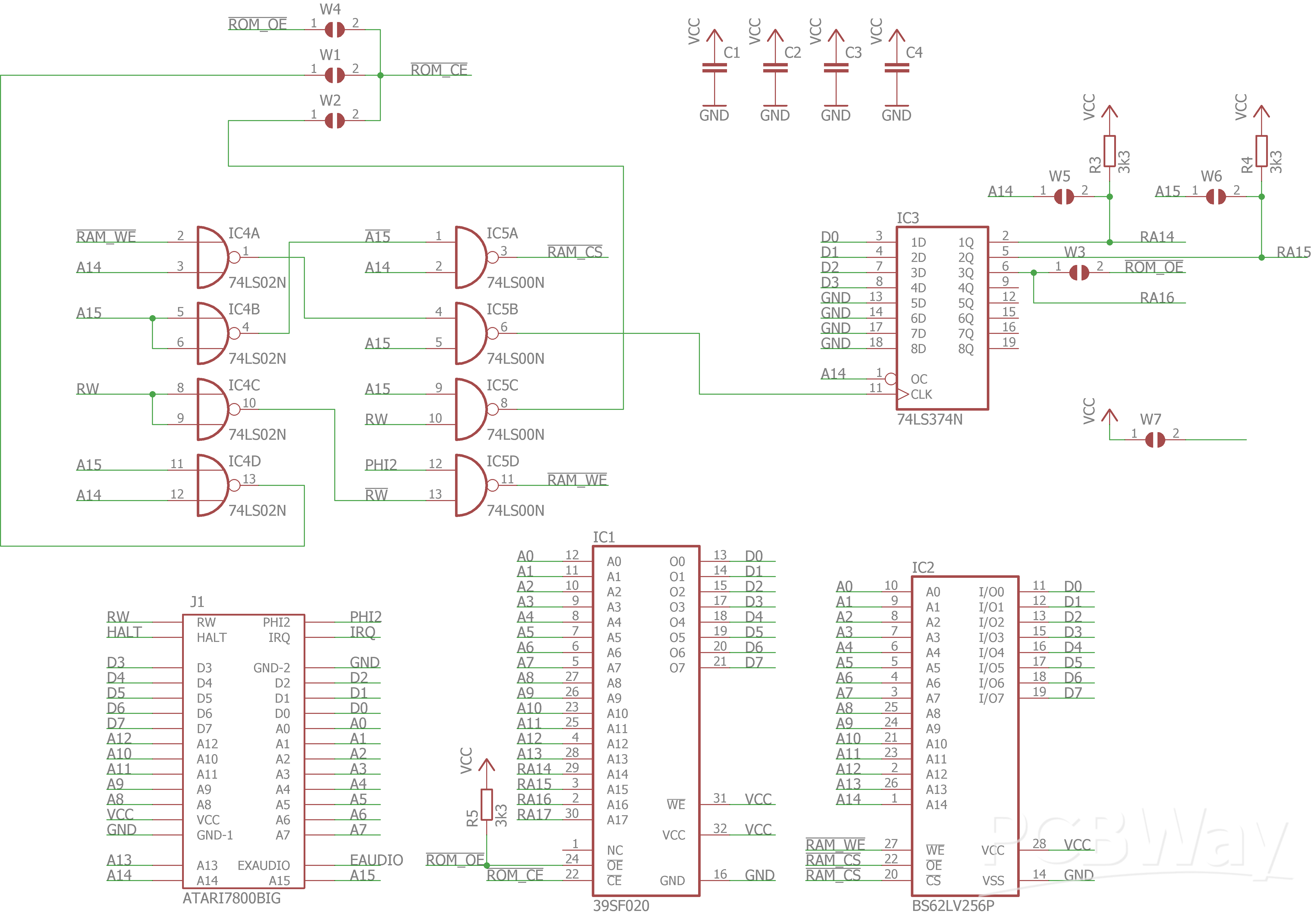
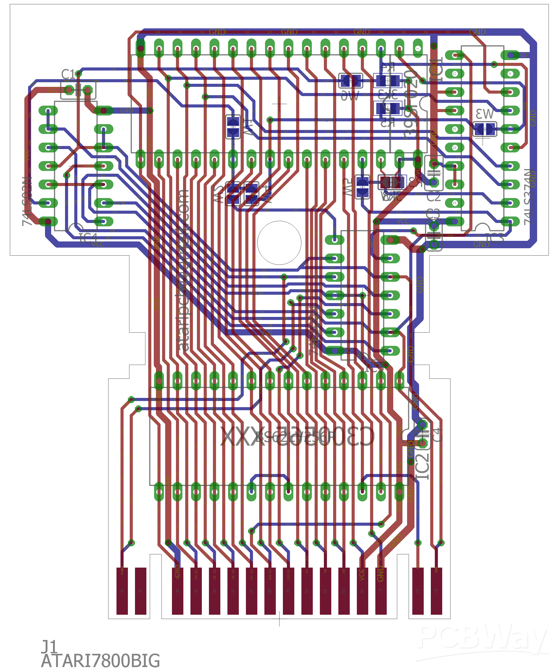
Atari 7800 cartridge C300565
Replacement board for Atari 7800 cartridge C300565.
Jumpers W1-W6 as in original cartridge.
Put W7 jumper if you want to use original MASKROM.
W7 delivers Vcc to MASKROM
You can also use 39SF020 or 39SF040 flash memory.
In case of using 39SF040 connect PIN1 of flash to GND
Schematic and Layout
Sep 17,2025
324 views
Atari 7800 cartridge C300565
2 Layers PCB 82 x 72 mm FR-4, 1.6 mm, 1, HASL with lead, Green Solder Mask, White silkscreen
Replacement board for Atari 7800 cartridge C300565. Put W7 jumper if you want to use original MASKROM.
324
1
4
Published: Sep 17,2025
Standard PCB
BOM(Bill of materials)
Purchase
Donation Received ($)
PCBWay Donate 10% cost To Author
File Last Updated: 2025/09/18 (GMT+8)
File update record
2025-09-1813:49:00
Parts List (BOM) is updated.
Only PCB
PCB+Assembly
*PCBWay community is a sharing platform. We are not responsible for any design issues and parameter issues (board thickness, surface finish, etc.) you choose.
Copy this HTML into your page to embed a link to order this shared project
Copy
Under the
Attribution-ShareAlike (CC BY-SA)
License.
Raspberry Pi 5 7 Inch Touch Screen IPS 1024x600 HD LCD HDMI-compatible Display for RPI 4B 3B+ OPI 5 AIDA64 PC Secondary Screen(Without Speaker)
BUY NOW
Topic
- Comments(4)
- Likes(1)
Upload photo
You can only upload 5 files in total. Each file cannot exceed 2MB. Supports JPG, JPEG, GIF, PNG, BMP
0 / 10000
It looks like you have not written anything. Please add a comment and try again.
You can upload up to 5 images!
Image size should not exceed 2MB!
File format not supported!
View More
-
(DIY) C64iSTANBUL
Sep 18,2025
View More
VOTING
0 votes
- 0 USER VOTES
0.00
- YOUR VOTE 0.00 0.00
- 1
- 2
- 3
- 4
- 5
- 6
- 7
- 8
- 9
- 10
Design
1/4
- 1
- 2
- 3
- 4
- 5
- 6
- 7
- 8
- 9
- 10
Usability
2/4
- 1
- 2
- 3
- 4
- 5
- 6
- 7
- 8
- 9
- 10
Creativity
3/4
- 1
- 2
- 3
- 4
- 5
- 6
- 7
- 8
- 9
- 10
Content
4/4
More by xangel ataripcb
You may also like
-
ARPS-2 – Arduino-Compatible Robot Project Shield for Arduino UNO
608 0 0 -
A Compact Charging Breakout Board For Waveshare ESP32-C3
1102 3 6 -
AI-driven LoRa & LLM-enabled Kiosk & Food Delivery System
967 2 0 -
-
-
-
ESP32-C3 BLE Keyboard - Battery Powered with USB-C Charging
1234 0 1 -
-
mammoth-3D SLM Voron Toolhead – Manual Drill & Tap Edition
1021 0 1 -
-
AEL-2011 Power Supply Module
1820 0 2







