|
KiCADKicad
|
|
|
arduino IDEArduino
|
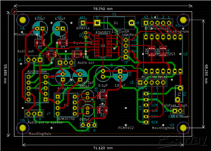
All in one DSP Radio-RDA5807 and Internet Radio-xiao_esp32s3
I have created a set that combines FM DSP radio and Internet radio, which I would like to introduce here.
The DSP radio uses the RDA5807FP .
The Internet radio uses the PCM5102 as a DAC.
Both are combined and controlled by the Seeed Studio XIAO ESP32S3.
Operation is performed using a web browser.
Development was carried out using Arduino IDE 2.1.
The library for the RDA5807 used is available on pu2clr7's GitHub .
Additionally, it can be installed via the Arduino IDE's library manager.
The I2S library audioI2S is available on GitHub (note: version 3.0.12. The “src.zip” file is used).
All in one DSP Radio-RDA5807 and Internet Radio-xiao_esp32s3
*PCBWay community is a sharing platform. We are not responsible for any design issues and parameter issues (board thickness, surface finish, etc.) you choose.
Raspberry Pi 5 7 Inch Touch Screen IPS 1024x600 HD LCD HDMI-compatible Display for RPI 4B 3B+ OPI 5 AIDA64 PC Secondary Screen(Without Speaker)
BUY NOW- Comments(0)
- Likes(0)
- 0 USER VOTES
- YOUR VOTE 0.00 0.00
- 1
- 2
- 3
- 4
- 5
- 6
- 7
- 8
- 9
- 10
- 1
- 2
- 3
- 4
- 5
- 6
- 7
- 8
- 9
- 10
- 1
- 2
- 3
- 4
- 5
- 6
- 7
- 8
- 9
- 10
- 1
- 2
- 3
- 4
- 5
- 6
- 7
- 8
- 9
- 10
More by asmnoak
-
All in one DSP Radio-RDA5807 and Internet Radio-xiao_esp32s3
I have created a set that combines FM DSP radio and Internet radio, which I would like to introduce ...
-
SI4732 Allwave DSP radio controlled by Pi Pico
Raspberry Pi pico can control SI4732 via I2C interface.The Pi pico program that controls the SI4732 ...
-
RDA5807 FM DSP radio with weekly schedule which is controlled by XIAO ESP32C3
This FM radio that can listen to radio programs based on a pre-set weekly schedule, has been produce...
-
ARPS-2 – Arduino-Compatible Robot Project Shield for Arduino UNO
323 0 0 -
A Compact Charging Breakout Board For Waveshare ESP32-C3
671 3 6 -
AI-driven LoRa & LLM-enabled Kiosk & Food Delivery System
654 2 0 -
-
-
-
ESP32-C3 BLE Keyboard - Battery Powered with USB-C Charging
861 0 1 -
-
mammoth-3D SLM Voron Toolhead – Manual Drill & Tap Edition
758 0 1 -
-
AEL-2011 Power Supply Module
1486 0 2







