Glory to Ukraine
UKRAINE • + Follow
Edit Project
Description
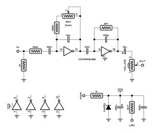
Red Llama overdrive
Red Llama it’s a nice little distortion overdrive that is famous for overdriving a tube amp into some wonderful tones. It also has a pretty good overdrive sound on its own that sounds great into a solid state amp or low volumes (not overdriven) tube amp.
Schematic and Layout
CAD-Custom parts and enclosures
Aug 26,2023
964 views
Red Llama overdrive
964
4
3
8.00 (1)
Published: Aug 26,2023
Standard PCB
Download Gerber file 39
Purchase
Donation Received ($)
PCBWay Donate 10% cost To Author
File Last Updated: 2025/05/30 (GMT+8)
File update record
2025-05-3000:15:20
CAD or technical drawing file is updated.
Only PCB
*PCBWay community is a sharing platform. We are not responsible for any design issues and parameter issues (board thickness, surface finish, etc.) you choose.
Copy this HTML into your page to embed a link to order this shared project
Copy
Under the
Attribution-ShareAlike (CC BY-SA)
License.
Raspberry Pi 5 7 Inch Touch Screen IPS 1024x600 HD LCD HDMI-compatible Display for RPI 4B 3B+ OPI 5 AIDA64 PC Secondary Screen(Without Speaker)
BUY NOW- Comments(3)
- Likes(4)
Upload photo
You can only upload 5 files in total. Each file cannot exceed 2MB. Supports JPG, JPEG, GIF, PNG, BMP
0 / 10000
It looks like you have not written anything. Please add a comment and try again.
You can upload up to 5 images!
Image size should not exceed 2MB!
File format not supported!
View More
VOTING
1 votes
- 1 USER VOTES
8.00
- YOUR VOTE 0.00 0.00
- 1
- 2
- 3
- 4
- 5
- 6
- 7
- 8
- 9
- 10
Design
1/4
- 1
- 2
- 3
- 4
- 5
- 6
- 7
- 8
- 9
- 10
Usability
2/4
- 1
- 2
- 3
- 4
- 5
- 6
- 7
- 8
- 9
- 10
Creativity
3/4
- 1
- 2
- 3
- 4
- 5
- 6
- 7
- 8
- 9
- 10
Content
4/4
-
9design
-
9usability
-
6creativity
-
8content
8.00
More by Glory to Ukraine
-
Guitar Tone PushPull coil cut pcb
Guitar tone push pull pcb with coil cut
-
Red LLama / CA Tube Sound Fuzz
The new Red Llama is a little different than the original. It is still quite impressive, but not as ...
-
BearFoot - Sea Blue EQ
The BearFoot FX Sea Blue EQ provides treble and bass boost and cut in emulation of a tube-like sound...
-
ZVEX - Woolly Mammoth
The Woolly Mammoth Vexter is a fuzz pedal designed specifically for bass. Keep away from guitarists!...
-
Wampler - Triple Wreck
Triple Wreck is a high gain distortion that, by its nature, is very much like some kind of metal cut...
-
Wampler - Faux Analog Echo
Wampler - Faux Analog Echo
-
EQD - Sea Mashine
EQD - Sea Mashine chorus
-
EHX - Big Muff 2
EHX - Big Muff 2
-
Greer Amps - Mizuki Blue
Greer Amps - Mizuki Blue
-
EQD - Bit Commander
EQD - Bit Commander (PedalPCB)
-
Wampler - Euphoria (PedalPCB)
Wampler - Euphoria (PedalPCB)
-
Tremulus lune (AION)
Tremulus lune (AION)
-
Tremulus lune
Tremulus lune (PedalPCB)
-
EQD - Arrows (PCB 2)
EQD - Arrows (cap 5.08)
-
Lovepedal - Purple Plexi (PCB 2)
Lovepedal - Purple Plexi (cap 5.08)
-
EQD - Black Ash Fuzz
EQD - Black Ash Fuzz
-
Catalinbread - Sagrado Poblano Picoso
Catalinbread - Sagrado Poblano Picoso
-
BearFoot - Model G
BearFoot - Model G
You may also like
-
ARPS-2 – Arduino-Compatible Robot Project Shield for Arduino UNO
450 0 0 -
A Compact Charging Breakout Board For Waveshare ESP32-C3
816 3 6 -
AI-driven LoRa & LLM-enabled Kiosk & Food Delivery System
786 2 0 -
-
-
-
ESP32-C3 BLE Keyboard - Battery Powered with USB-C Charging
1013 0 1 -
-
mammoth-3D SLM Voron Toolhead – Manual Drill & Tap Edition
885 0 1 -
-
AEL-2011 Power Supply Module
1625 0 2







