|
KiCad 9.0 |
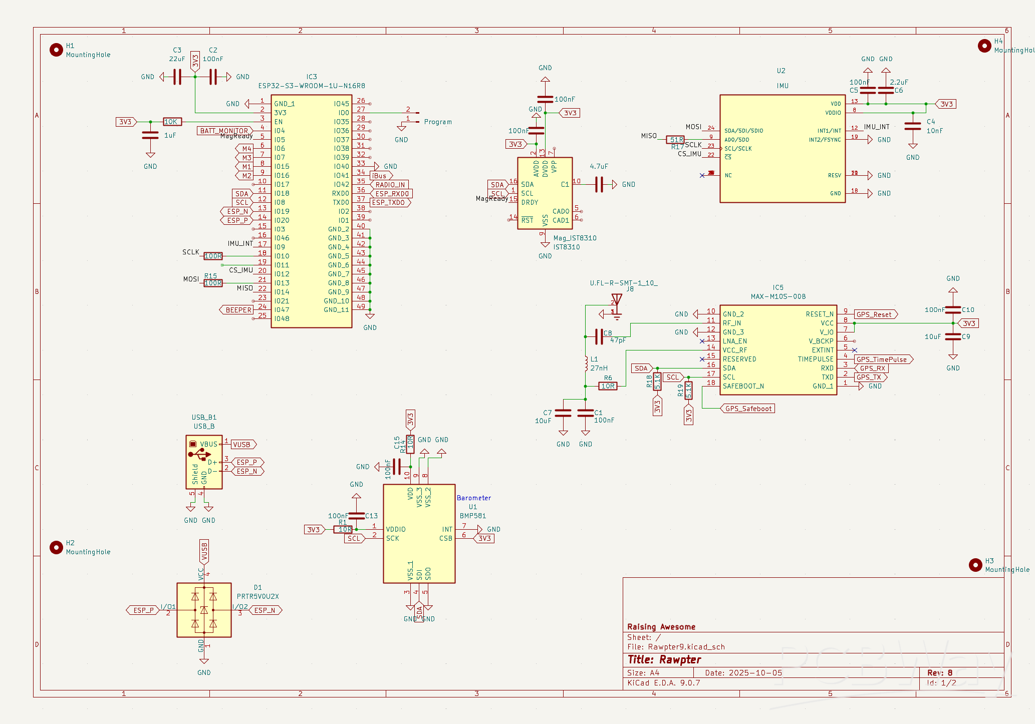
Rawpter 9 Quadcopter Flight Controller
The Rawpter 9 Drone is a quadcopter that can fly in First Person (angular rate control) mode, fly in the easy-to-pilot "angle control" mode, and can autonomously return to its original location. It can be further coded to fly from waypoint to waypoint. Building this project will take a beginner from zero to hero in the Maker space - cutting through years of research and tinkering to give you the chops to build ANY mechatronics project.
Rawpter 9 has three layers of failsafe logic and hardware to prevent flyaway. It is designed to take some tumbles without expensive damage and allow quick turnaround to the skies after a crash. All flight configuration is tweaked simply with your phone while the Rawpter is powered up.
It makes full use of the ESP32-S3 hardware and dual core design so that it can have a fast, uniterupted inner attitude loop and multiple sensor and autonomous control outer loops. It makes use of all hardware features that offload tasks from the cores such as LEDC, RMTCtl, MCPWM.
.
In this build, you will learn the following sensors:
UBLOX Max-10S (Global Positioning)
IMU 40609 (Attitude from its Accelerometer and Gyro)
IST8310 Magnetometer (Compass Heading)
BMP 581 Pressure Sensor (Altitude)
Flyski Receiver (2.4GHZ Control)
ESP32-S3 Wifi (2.4GHZ WebUI)
See our Instructable for the full build: The Rawpter 9 Open-Source Drone : 13 Steps - Instructables
General Components: https://amzn.to/4b1OtLs
PCB Components: https://www.mouser.com/Tools/Project/Share?AccessID=f4fe2941cc
Tools: https://amzn.to/40saOvx
Rawpter 9 Quadcopter Flight Controller
*PCBWay community is a sharing platform. We are not responsible for any design issues and parameter issues (board thickness, surface finish, etc.) you choose.
Raspberry Pi 5 7 Inch Touch Screen IPS 1024x600 HD LCD HDMI-compatible Display for RPI 4B 3B+ OPI 5 AIDA64 PC Secondary Screen(Without Speaker)
BUY NOW- Comments(1)
- Likes(0)
- 0 USER VOTES
- YOUR VOTE 0.00 0.00
- 1
- 2
- 3
- 4
- 5
- 6
- 7
- 8
- 9
- 10
- 1
- 2
- 3
- 4
- 5
- 6
- 7
- 8
- 9
- 10
- 1
- 2
- 3
- 4
- 5
- 6
- 7
- 8
- 9
- 10
- 1
- 2
- 3
- 4
- 5
- 6
- 7
- 8
- 9
- 10
More by Sean Miller
-
World's First Published Open-source Arduino Nano RP2040 Connect Drone Flight Controller
INTRODUCTIONThe Arduino Nano RP2040 Connect comes with a built in IMU. It's fast speed and ability t...
-
Spiderman Spidey Sense and Webslinger
INTRODUCTIONSince I was six, I thought it would be cool to make my own web caster. Not knowing much ...
-
Rawpter 9 Quadcopter Flight Controller
The Rawpter 9 Drone is a quadcopter that can fly in First Person (angular rate control) mode, fly in...
-
LaserCutter_PCB_2022-02-27
GRBL shield for the Arduino Uno.Designed to allow wiring up your motors and separate motor drivers. ...
-
IoT Smart Desk Distance and KPI Meter
HTTPS://WWW.RAISINGAWESOME.SITEINTRODUCTIONThis IoT project was born out of the uncertain times pres...
-
-
ARPS-2 – Arduino-Compatible Robot Project Shield for Arduino UNO
1827 0 5 -
-
A Compact Charging Breakout Board For Waveshare ESP32-C3
2413 3 7 -
AI-driven LoRa & LLM-enabled Kiosk & Food Delivery System
2478 2 0 -
-
-
-
ESP32-C3 BLE Keyboard - Battery Powered with USB-C Charging
2615 0 2 -
-







