Fareed Fareed Read
INDONESIA • + Follow
Edit Project
Description
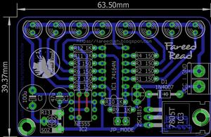
Led Chaser 74LS164 dual mode
led Chaser 74LS164, TTL version
View the results on video below
Unboxing Paket PCB dari PCBWay
https://fareedish.blogspot.com/2019/03/membuat-lampu-mode-jetbus-dan-mode-led.html
Jun 30,2020
5,129 views
Led Chaser 74LS164 dual mode
Rain drop light
5129
3
0
7.42 (3)
Published: Jun 30,2020
Standard PCB
Download Gerber file 74
Purchase
Donation Received ($)
PCBWay Donate 10% cost To Author
Only PCB
*PCBWay community is a sharing platform. We are not responsible for any design issues and parameter issues (board thickness, surface finish, etc.) you choose.
Copy this HTML into your page to embed a link to order this shared project
Copy
Under the
Attribution-ShareAlike (CC BY-SA)
License.
Raspberry Pi 5 7 Inch Touch Screen IPS 1024x600 HD LCD HDMI-compatible Display for RPI 4B 3B+ OPI 5 AIDA64 PC Secondary Screen(Without Speaker)
BUY NOW- Comments(0)
- Likes(3)
Upload photo
You can only upload 5 files in total. Each file cannot exceed 2MB. Supports JPG, JPEG, GIF, PNG, BMP
0 / 10000
It looks like you have not written anything. Please add a comment and try again.
You can upload up to 5 images!
Image size should not exceed 2MB!
File format not supported!
View More
-
Engineer
Jul 07,2023
-
Hunter Abbott
Jul 19,2022
-
Fareed Fareed Read
Jun 30,2020
View More
VOTING
3 votes
- 3 USER VOTES
7.42
- YOUR VOTE 0.00 0.00
- 1
- 2
- 3
- 4
- 5
- 6
- 7
- 8
- 9
- 10
Design
1/4
- 1
- 2
- 3
- 4
- 5
- 6
- 7
- 8
- 9
- 10
Usability
2/4
- 1
- 2
- 3
- 4
- 5
- 6
- 7
- 8
- 9
- 10
Creativity
3/4
- 1
- 2
- 3
- 4
- 5
- 6
- 7
- 8
- 9
- 10
Content
4/4
-
10design
-
9usability
-
10creativity
-
10content
9.75
-
2design
-
3usability
-
4creativity
-
1content
2.50
-
10design
-
10usability
-
10creativity
-
10content
10.00
More by Fareed Fareed Read
-
OLEDTransistorTesterRight
This is an AVR-based measuring instrument that can be used to measure various kinds of electronic co...
-
ArduboyOLEDI2C
Ini merupakan rangkaian dari ArduBoy versi Arduino Nano atau Arduino Uno dengan menggunakan display ...
-
ESP-01 Weather Station
Ini merupakan rangkaian yang unik namun sangat bermanfaat memberikan informasi jam dan prakiraan cua...
-
USBASP AVR Programmer
Untuk keperluan Upload Program ke Mikrokontroller https://fareedish.blogspot.com/2017/11/membuat-sen...
-
AtmegaSolderingStationV3
AtmegaSolderingStationV3 ini telah mengalami perubahan yang cukup berbeda dari versi sebelumnya yait...
-
OfflineGCodeSender
Ini merupakan sebuah modul pengontrol mesin CNC berbasis GRBL v1.1 yang bisa digunakan bersama mesin...
-
NeopixelQuarterRing
Ini merupakan ring led New pixel ws2813 berbentuk seperempat lingkaran yang dapat disusun menjadi li...
-
GOscilloscopeV2
Rangkaian Mini Oscilloscope Arduino OLED SD1306 dual channel dengan fitur tambahan yaitu FFT, DDS ge...
-
ArduinoOscilloscope
Ini merupakan rangkaian dari OLED Oscilloscope mini menggunakan Arduinoosiloskop setengah gelombang ...
-
AutoCutOffLM3914
Ini merupakan rangkaian dari vu meter LM3914 yang dikombinasikan dengan Relay untuk digunakan sebaga...
-
ATmegaSolderingStation2
Ini merupakan PCB versi ke2 dari Atmega Soldering Station T12 versi through hole, selain hardware so...
-
MiniGameTetrisArduino
Ini merupakan rangkaian dari Mini Game Tetris Menggunakan Arduino dan Display Matrix MAX7219 sebagai...
-
hourGlassArduino
Untuk kode program dari digital Hourglass Arduino MAX7219 MPU6050 ini bisa dilihat padablog Fareed R...
-
PanelATXPSU
Ini merupakan rangkaian atau modul panel control ATXPSU yang bisa digunakan untuk mengubah power sup...
-
ATmegaSolderingStation
Ini merupakan rangkaian dari Atmega Soldering Station T12 versi through hole yang aslinya memakai ko...
-
OLEDTransistorTester
Rangkaian ini merupakan sebuah rangkaian yang berupa sebuah alat ukur yang memiliki banyak fungsi da...
-
W154241ASS151_BuckBoostConverter
Ini merupakan rangkaian buck boost converter dengan metode SEPICSelengkapnya bisa dibaca di blog Far...
-
W154241ASV73_ESRMeter
Ini merupakan rangkaian dari esr meter analog yang menggunakan IC LM324 sebagai ic utamanyaSelengkap...
You may also like
-
ARPS-2 – Arduino-Compatible Robot Project Shield for Arduino UNO
104 0 0 -
A Compact Charging Breakout Board For Waveshare ESP32-C3
586 3 4 -
AI-driven LoRa & LLM-enabled Kiosk & Food Delivery System
573 2 0 -
-
-
-
ESP32-C3 BLE Keyboard - Battery Powered with USB-C Charging
783 0 1 -
-
mammoth-3D SLM Voron Toolhead – Manual Drill & Tap Edition
723 0 1 -
-
AEL-2011 Power Supply Module
1421 0 2







