Sanket Mhatre
INDIA • + Follow
Edit Project
Description
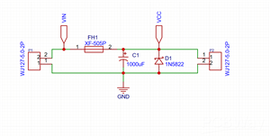
10a fuse module
Voltage Range: 0V – 30V DC
- Fuse Rating: Supports up to 10A continuous current and 15A peak
- Reverse Polarity Protection: Built-in using 1N5822 Schottky diode
- Fuse Holder: XF-505P compatible
- Capacitor: 1000μF, 35V electrolytic capacitor for added stability
- Form Factor: Compact design ideal for DIY and maker
-
Jun 30,2025
219 views
10a fuse module
Supports 10A continuous current and 15A peak current, with built-in reverse voltage protection.
219
2
0
Published: Jun 30,2025
Standard PCB
BOM(Bill of materials)
Centroid file
Purchase
Donation Received ($)
PCBWay Donate 10% cost To Author
Only PCB
PCB+Assembly
*PCBWay community is a sharing platform. We are not responsible for any design issues and parameter issues (board thickness, surface finish, etc.) you choose.
Copy this HTML into your page to embed a link to order this shared project
Copy
This work is licensed under a Standard Digital File License.
Digital files have a strict non-commercial, personal use only license.
You shall not share, sub-license, sell, rent, host, transfer, or distribute
in any way the digital file or 3D printed versions of this object, nor any
other derivative work of this object in its digital or physical format
(including remixes of this object).
You can not host these files on other digital platforms, web stores or cloud
repositories.
The objects may not be used in any way whatsoever in which you charge money,
collect fees.
- ✖ | No sharing or redistributing in any way of the 3D files or derivatives
- ✖ | No remixing
- ✖ | Non-commercial Use (only for personal use)
Under the
Standard Digital File
License.
Raspberry Pi 5 7 Inch Touch Screen IPS 1024x600 HD LCD HDMI-compatible Display for RPI 4B 3B+ OPI 5 AIDA64 PC Secondary Screen(Without Speaker)
BUY NOW- Comments(0)
- Likes(2)
Upload photo
You can only upload 5 files in total. Each file cannot exceed 2MB. Supports JPG, JPEG, GIF, PNG, BMP
0 / 10000
It looks like you have not written anything. Please add a comment and try again.
You can upload up to 5 images!
Image size should not exceed 2MB!
File format not supported!
View More
-
Dany Cuack
Dec 17,2025
-
RODNEY THAYER
Jul 01,2025
View More
VOTING
0 votes
- 0 USER VOTES
0.00
- YOUR VOTE 0.00 0.00
- 1
- 2
- 3
- 4
- 5
- 6
- 7
- 8
- 9
- 10
Design
1/4
- 1
- 2
- 3
- 4
- 5
- 6
- 7
- 8
- 9
- 10
Usability
2/4
- 1
- 2
- 3
- 4
- 5
- 6
- 7
- 8
- 9
- 10
Creativity
3/4
- 1
- 2
- 3
- 4
- 5
- 6
- 7
- 8
- 9
- 10
Content
4/4
More by Sanket Mhatre
You may also like
-
ARPS-2 – Arduino-Compatible Robot Project Shield for Arduino UNO
384 0 0 -
A Compact Charging Breakout Board For Waveshare ESP32-C3
732 3 6 -
AI-driven LoRa & LLM-enabled Kiosk & Food Delivery System
709 2 0 -
-
-
-
ESP32-C3 BLE Keyboard - Battery Powered with USB-C Charging
931 0 1 -
-
mammoth-3D SLM Voron Toolhead – Manual Drill & Tap Edition
786 0 1 -
-
AEL-2011 Power Supply Module
1547 0 2







