Temperature Management System (TMS)
Description
Open-Source Temperature Management System (TMS) for Full Battery Pack Cell Monitoring
Introduction
Thermal control is a critical aspect of electric vehicle and motorsport applications, especially in high-performance battery systems where every individual cell must operate within safe temperature limits. Uneven or excessive cell temperatures can lead to accelerated degradation, reduced performance, or critical safety risks.
This project presents an Open-Source Temperature Management System (TMS) specifically designed to monitor the temperature of all cells in an electric vehicle battery pack. The system was developed by Ampera Racing, the Formula SAE Electric team from Universidade Federal de Santa Catarina (UFSC).
The TMS uses a distributed master–slave architecture, enabling scalable temperature acquisition across large battery packs. Temperature data is acquired at the cell level and distributed over the CAN bus, allowing centralized monitoring and integration with the vehicle systems.

TMS SLAVE TMS MASTER
For Full Project
Firmware – Master (CAN Aggregation and Distribution)
👉 https://github.com/amperaufsc/TMS_MASTER_AMP_226
Firmware – Slave (Battery Cell Temperature Acquisition)
👉 https://github.com/amperaufsc/TMS_SLAVE_AMP_226
The hardware design, firmware, and documentation are fully open source.
PCB manufactured and shared with support from PCBWay.
Objectives
- To monitor the temperature of all cells within the battery pack
- To detect thermal gradients and localized hot spots
- To implement a scalable master–slave temperature monitoring architecture
- To distribute reliable real-time temperature data over the CAN bus
- To support vehicle-level safety and thermal decision-making
- To provide a fully open-source hardware and firmware platform
System Overview
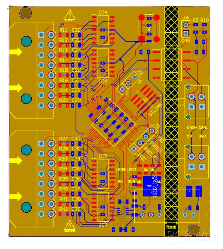
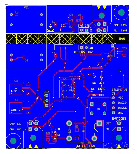
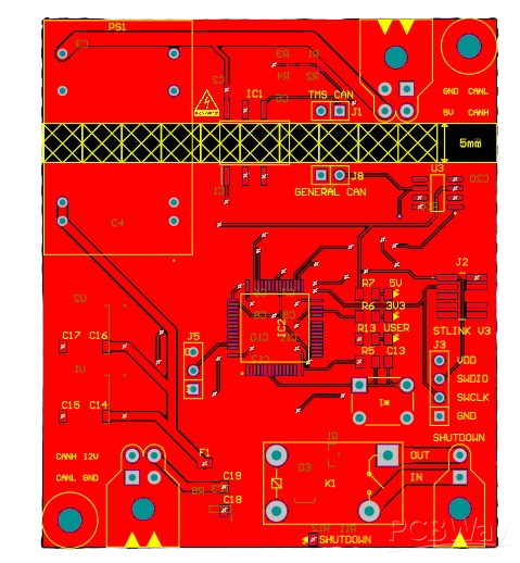
The Temperature Management System is composed of multiple Slave TMS boards and a single Master TMS board.
Each Slave board is installed close to the battery modules and is responsible for reading MF25A NTC thermistors attached directly to the battery cells. The Slave boards process the analog signals locally and transmit the temperature data directly onto the CAN bus.
The Master board listens to the CAN messages sent by all Slave boards, aggregates the temperature information, and republishes the consolidated data to the rest of the vehicle through the main CAN network.
Working Principle
Each Slave continuously reads MF25A NTC thermistors connected to individual battery cells through conditioned analog inputs. The measured temperature values are converted and packed into CAN messages, which are periodically transmitted on the Slave CAN bus.
The Master board receives the CAN messages from all Slaves, validates the data, and forwards the temperature information to the rest of the vehicle systems via CAN. This architecture ensures full thermal visibility of the battery pack while maintaining modularity and scalability.
Block Diagram Description
Battery Cell Thermistors (MF25A) → Slave TMS Boards → CAN Bus → Master TMS Board → Vehicle CAN Network
- Slave boards read and preprocess cell-level temperature data
- Slave boards publish temperature data directly on CAN
- Master board listens, aggregates, and redistributes temperature information
- CAN network provides real-time system-wide access to thermal data
Circuit Diagram
The Temperature Management System is powered from the vehicle’s low-voltage supply and includes onboard voltage regulation to provide stable 5V operation for the microcontrollers. Proper filtering, decoupling capacitors, and grounding strategies are applied to ensure reliable operation in electrically noisy automotive environments.
MF25A thermistors are connected to the Slave boards through resistor divider networks and analog filtering, minimizing noise and improving measurement accuracy across long sensor harnesses typical of battery packs. CAN transceivers provide robust communication between Slaves and Master.
The Master board is optimized for CAN message handling and redistribution, ensuring deterministic and reliable temperature data availability throughout the vehicle.
PCB Files
- TMS SLAVE



- TMS MASTER

Conclusion
The Open-Source Temperature Management System (TMS) provides a robust and scalable solution for full battery pack cell temperature monitoring in electric vehicle and motorsport applications. By acquiring temperature data at the Slave level and distributing it over CAN, the system ensures high-resolution thermal visibility and efficient integration with vehicle-level systems.
Developed by a Formula SAE Electric team, this project reflects real-world engineering constraints and safety requirements. By releasing both hardware and firmware as open source, it supports collaboration, transparency, and continuous improvement within the EV engineering community.
Apply for sponsorship >>- Comments(0)
- Likes(0)