Nantrobot Eurobot 2025
Nantrobot is a dynamic team of 10–15 international students from Centrale Nantes, one of France’s premier engineering schools. Although our club is in its first year after a dormant period, we are reviving a legacy of excellence in PCB design—a skill that was once a hallmark of our team’s expertise.
Our Mission and Competition Goals
We are gearing up to participate in the French national robotics competition, which is the national segment of Eurobot, Europe’s prestigious robotics contest.

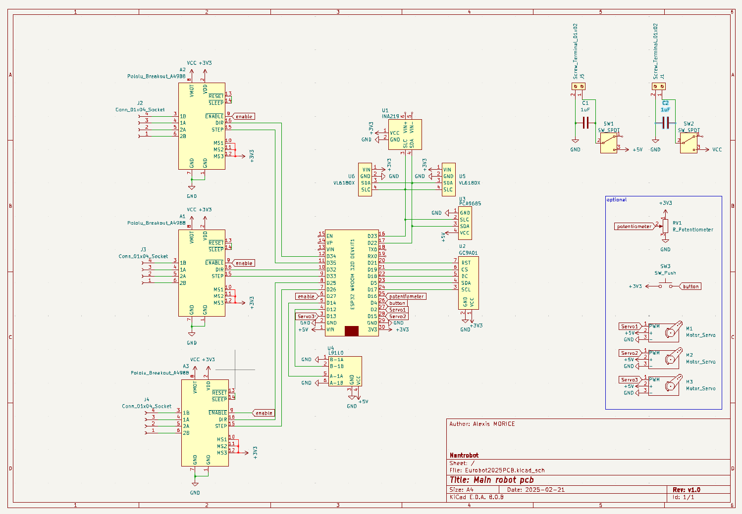
Our challenge this year involves creating a main competitive robot along with a couple of smaller optional machines. The main robot must integrate a variety of critical components, including:
- Motor Systems: Step motors for the mobile base and additional step motors for precise movements.
- Actuators & Sensors: Servos, various sensors, pneumatic actuators, and a LiDAR for environment mapping.
- Other Components: Additional subsystems required for robust functionality in competitive scenarios.
Our primary goal goes beyond just winning the competition—we aim to master PCB design and reinstate the lost expertise within our club. We believe that developing advanced, in-house PCBs will not only improve our current project but also elevate our skills for future challenges.
The Role of PCBs in Our Project
For our main robot, a high-quality, reliable PCB is crucial. Our design integrates many functions:
- Complex Integration: Coordinating multiple actuators, sensors, and a LiDAR, ensuring seamless communication and power delivery.
- Learning and Innovation: Building our PCB from scratch is a vital learning experience that directly supports our club’s long-term vision of sustained technical excellence.
- Rapid Prototyping: With the competition set for May, fast turnaround on PCB iterations is essential. Our current electrical schematics and PCB renders serve as the foundation, even though our initial prototype still needs refinement.

Due to limited funding, securing free or discounted PCBs is critical to our success. PCBWay’s support would allow us to:
- Accelerate Development: Enable rapid prototyping of our designs, helping us meet the tight competition timeline.
- Enhance Quality: Provide high-quality manufacturing that ensures our robot’s reliability during the contest.
- Sustain Our Club: Establish a sustainable PCB development process within our brand-new fab lab at Centrale Nantes, ensuring that future prototypes and projects can continue to benefit from cutting-edge technology.
- Comments(0)
- Likes(0)