May 17,2023
1,689 views
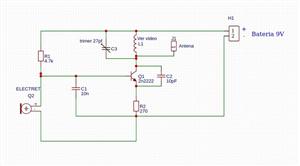
Emisora de FM
Una emisora de frecuencia modulada para hacer programas radiales dentro de un hogar o utilizar para transportar señal a corta distancia
1689
2
0
Published: May 17,2023
Standard PCB
Download Gerber file 74
BOM(Bill of materials)
Purchase
Donation Received ($)
PCBWay Donate 10% cost To Author
Only PCB
*PCBWay community is a sharing platform. We are not responsible for any design issues and parameter issues (board thickness, surface finish, etc.) you choose.
Copy this HTML into your page to embed a link to order this shared project
Copy
Under the
Attribution-ShareAlike (CC BY-SA)
License.
Raspberry Pi 5 7 Inch Touch Screen IPS 1024x600 HD LCD HDMI-compatible Display for RPI 4B 3B+ OPI 5 AIDA64 PC Secondary Screen(Without Speaker)
BUY NOW
Topic
- Comments(0)
- Likes(2)
Upload photo
You can only upload 5 files in total. Each file cannot exceed 2MB. Supports JPG, JPEG, GIF, PNG, BMP
0 / 10000
It looks like you have not written anything. Please add a comment and try again.
You can upload up to 5 images!
Image size should not exceed 2MB!
File format not supported!
View More
VOTING
0 votes
- 0 USER VOTES
0.00
- YOUR VOTE 0.00 0.00
- 1
- 2
- 3
- 4
- 5
- 6
- 7
- 8
- 9
- 10
Design
1/4
- 1
- 2
- 3
- 4
- 5
- 6
- 7
- 8
- 9
- 10
Usability
2/4
- 1
- 2
- 3
- 4
- 5
- 6
- 7
- 8
- 9
- 10
Creativity
3/4
- 1
- 2
- 3
- 4
- 5
- 6
- 7
- 8
- 9
- 10
Content
4/4
More by Espacio de César
-
Inyector de señales y amplificador de audio
Video con todos los detalles aca:
-
MINIAMPLIFICADOR CON LM386
Video instructivo para armar este simple miniamplificador de audio con LM386
-
termostato electronico
Lista de materialesD1 Puente rectificador 1000v 1A (de los redondos)D2,3,4,5 1N4148 IC1 7809U...
-
ROTOR SIMPLE PARA ANTENAS
En este video encontraras muchos detalles sobre este proyecto
-
GRID DIP METER
Video con todos los detalles aca
-
CONTROL DE GIRO Y VELOCIDAD PWM PARA PEQUEÑOS MOTORES DE DC
Video con todos los detalles y prueba de funcionamiento
-
SIRENA PARA ALARMA
<p>Video con todos los detalles para la construccion de este proyecto</p><p><br...
-
Detector de fugas en microondas
Video con todos los detalles y pruebas
-
Luces para tuning de vehiculos
En este video podras encontrar todos los datos de este proyecto
-
PROTECCION CONTRA SOBRETENSION
El video con todos los detalles y pruebas de funcionamiento aca
-
VUMETRO INALAMBRICO
Video completo con detalles y demostracion de funcionamiento
-
ECUALIZADOR de AUDIO PASIVO
Video con todos los detalles de construccion y pruebas de funcionamiento
-
Amplificador Stereo 10+10 Watts
Video con todos los detalles y aclaraciones
-
MEGAFONO con TDA2006
Video explicativo con todos los detalles
-
MIXER DE TRES ENTRADAS
Video explicativo con todos los detalles
-
SECUENCIADOR AUDIORITMICO
Video explicativo con todos los detalles
-
Fuente de alta tension variable
detalles en este video
-
Molino de bolas con partes de impresora
Video con todos los detalles aca
You may also like
-
ARPS-2 – Arduino-Compatible Robot Project Shield for Arduino UNO
625 0 0 -
A Compact Charging Breakout Board For Waveshare ESP32-C3
1133 3 6 -
AI-driven LoRa & LLM-enabled Kiosk & Food Delivery System
997 2 0 -
-
-
-
ESP32-C3 BLE Keyboard - Battery Powered with USB-C Charging
1261 0 1 -
-
mammoth-3D SLM Voron Toolhead – Manual Drill & Tap Edition
1032 0 1 -
-
AEL-2011 Power Supply Module
1840 0 2







