The Anicept Tempus
About Me

Hi! I'm Anicetus, a teenager from the USA and this is my first ever devboard PCB.
For a long time now, I've been wanting to make a smartwatch. It's something of my own that I can wear on my wrist and show off; useful and simple, and fully designed by me.
I've had a bit of a history in hardware now; I'm currently in the middle of a custom drone and a 3D printer. Working with stuff like this is just something that I really love! Building things with my hands and mind is very rewarding to me. That said, this is my very first custom devboard PCB. I'm hoping it works, but, admittedly, for the first time, the expectations are rather low. In any case, It'll be a wild ride and a great learning experience.
I've been building this watch for the past couple of months now. Full journal devlogs are available on its GitHub! I started out knowing essentially nothing about custom ESP32 boards and the like, so the whole thing was like a brand new world I was revealing. I learned all about capacitors, gyroscopes and buck/boost converters, I learned how to read datasheets and choose parts intentionally. I learned how to tune traces and how to position components mindfully. I learned how to format my schematic (I think) and how to eliminate those stupid DRC errors. And it's been awesome.
So, without further ado, here's some info about the Tempus itself!
yes this is copy-pasted from my github
Features
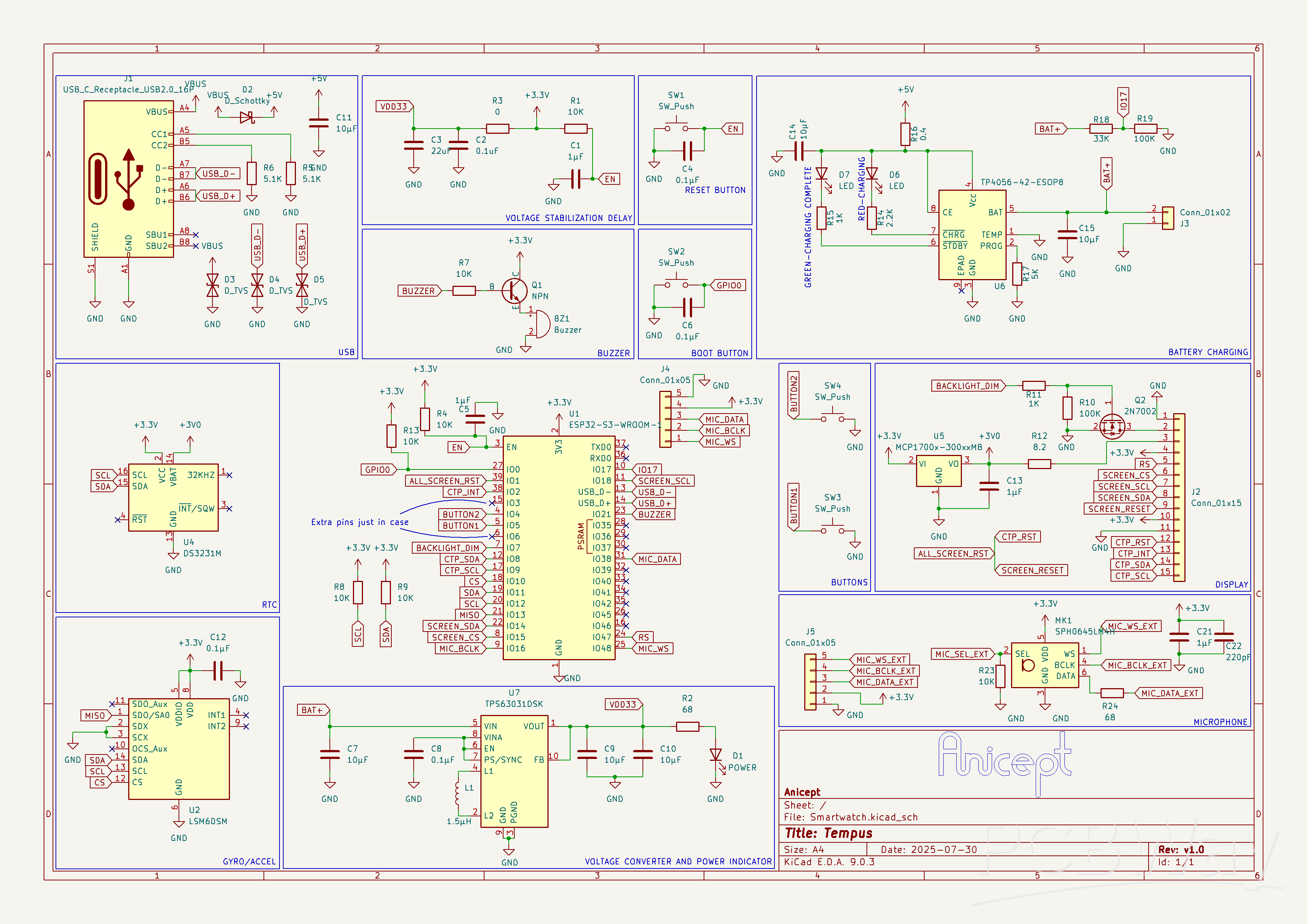
The Tempus is a small yet powerful ESP32 devboard PCB, equipped with all the features that a modern digital smartwatch would need. Fully able to track steps and gestures, voice text, make beeps and alerts with a buzzer, power a round touchscreen, and, of course, tell time, it's the ideal replacement for a multi-hundred-dollar smartwatch with the same features:
A precise, quick gyroscope/accelerometer for hand tracking
Wifi and Bluetooth for connecting to your phone to receive texts and calls, as well as control music apps such as Spotify
An RTC (Real Time Clock) chip capable of maintaining incredibly accurate time
A passive buzzer, capable of playing simple melodies and making beeps and alarms
A microphone for voice messaging or reminders. (Note: the watch doesn't have a speaker, so playing music, receiving calls, etc must be done through headphones connected to a phone connected to the watch. Also, unfortunately, the ESP32-S3 cannot be used as a microphone during calls, so for that you'll need to use your phone's built-in mic.)
Two reprogrammable buttons, perfect for quick text replies, controlling music, or navigating to apps.
A modern USB-C charging and programming receptacle
A battery percentage monitor to ensure the watch never dies
A 1.28" capacitive touch display
Specifications
Main processor: ESP32-S3-Wroom-1
Gyroscope/accelerometer: LSM6DSO32
RTC: DS3231M
Battery Charging: TP4056-42
Microphone: SPH0645LM4H
Display: 1.28" 240x240 IPS TFT LCD Round Circle Capacitive Touch Screen
USB: USB-C 2.0 16P
Main 3v3 Buck-Boost Converter: TPS63031

Bill of Materials
While designing this watch, I've tried to keep the bill of materials rather slim.
In any case, you'll need:
If you get PCBWay top-side assembly:
- PCB assembled: Depends, it looks like about $50 for me
- Bottom-side components: about $10 from DigiKey, plus $8 shipping
Or if you self-assemble:
- The PCB - however much PCBWay (or another company) charges, typically less than $5
- The PCB components - around $35 from LCSC
- Shipping to your country
About PCBWay
Well, that seems to be it! I'm excited to get this watch up and running, and I hope to do so with PCBWay's help, as, while I love to make hardware, the unfortunate truth is that it's a pretty costly hobby, and one that I don't really have the funds to go ham on. But I've heard a lot of great things about PCBWay sponsoring students' projects, and I want to see what it's all about! I haven't heard of any other PCB manufacturers doing stuff like this, and I think it's really, really cool. So huge shoutout to them for being so awesome to teenagers like me and sponsoring so many projects like this one. You guys are awesome.

- Comments(0)
- Likes(0)