A PlayStation Relic Restoration Project
Greetings & Salutations, PCBway!
My name is Tristin Evans. I am a content creator on YouTube with a channel of over 40,000 Subscribers & 15 Million views!
The project I am attempting to complete requires PCBway's expertise in 3D printing with various materials. The project itself is me attempting to restore an original PlayStation Portable (PSP) retail display kiosk from the United States. These displays once stood in retail stores from coast to coast during the mid-2000s. These kiosks; once a part of everyday life for shoppers have now become a very rare part of video gaming history. The one I have photographed below has had a hard life since 2006:

The initial photo of the display when I found it online. ⬆️
As a gaming enthusiast I have spent a portion of my life restoring & refinishing displays like this along with arcade cabinets & I thought I could take on this challenge. As a matter of fact, I already owned two other "twin" displays like this one. Both of which I restored in a similar fashion. You can see them pictured below with this display later on in the restoration process:

Here is the PSP display (far right) next to its other two "twin" displays. ⬆️
I have made significant progress restoring the PlayStation Portable / PSP display based on the photos so far, but I ran across an issue that I couldn't replicate or solve on my own. There was a very specific part missing from this display that is too big for me to 3D print at home. The marquee is essentially the “crown” of the kiosk — a topper with lights built inside so that when the display is powered on, the logo glows brightly to catch people’s attention. I'll show some examples of what is missing below:

Here is an example of the PlayStation 2's marquee. As you can see, the logo glows blue. ⬆️

Here is an example of the PLAYSTATION 3's marquee. As you can see, the logo glows red. ⬆️

Here is PlayStation Portable / PSP's display. As you can see, the marquee is completely missing. ⬆️
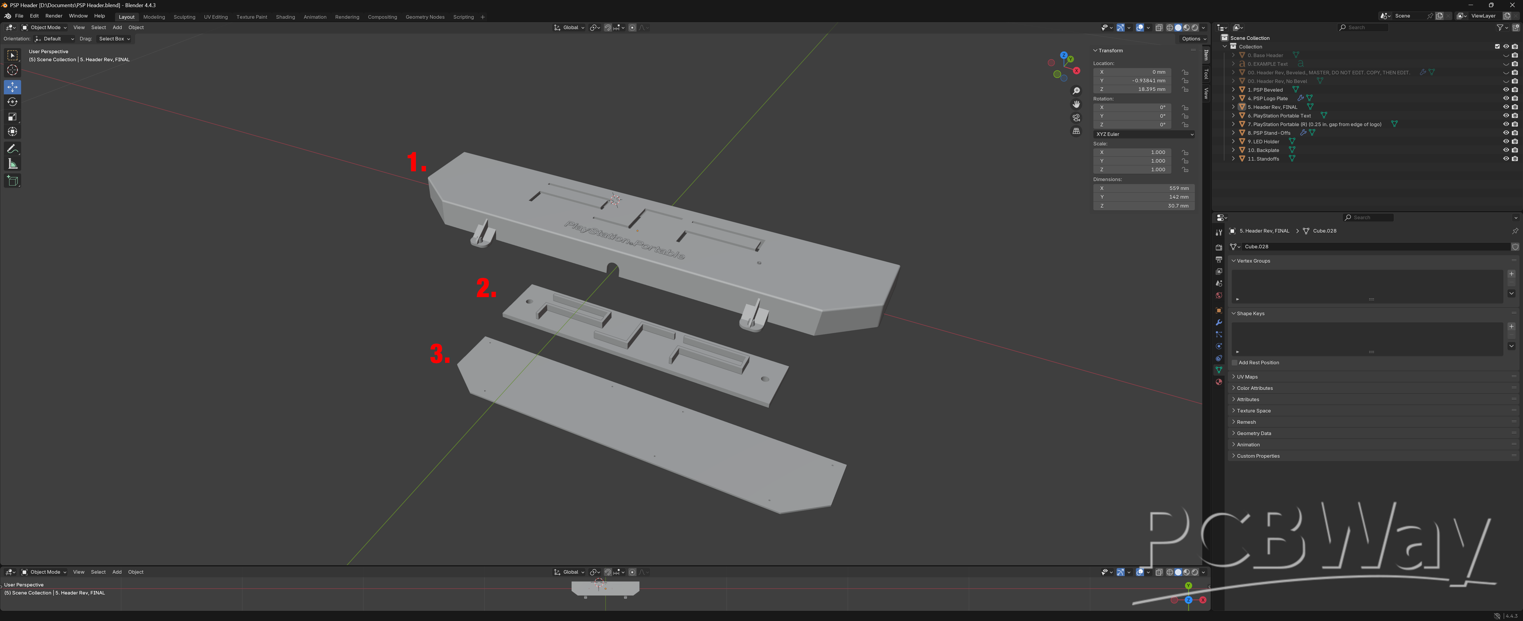
The photos above give a general idea of what the "marquee" is supposed to look like: a 6-sided shape with the appropriate logo cut out to allow light to pass through. Without this piece, the kiosk remains incomplete & finding an original is impossible. So recreating it is essential to restoring the kiosk to how it originally looked in stores. Fortunately I was able to take one of my existing toppers, replicate the outer chassis & simply add the missing logo. See below:

Here are the three pieces that need to be 3D printed in order to complete the PlayStation Portable/ PSP display. ⬆️
Part "1" needs to be printed out of a durable resin & sanded so that it can be painted to match the rest of the display.
Part "2." needs to be printed in a clear translucent / opaque material to allow yellow light to pass through.
Part "3." needs to be printed out of the same material as part "1."
I decided to take on this project because I have a passion for both gaming history & restoration. That passion has lead to a YouTube channel with over 40,000 Subscribers. On my YouTube channel I want to show the full process of how something like this kiosk can be carefully repaired, restored & preserved. Restoring it is not just about fixing a display — it’s about keeping a piece of gaming culture alive so that future generations can see and appreciate it even long after I am gone.
To complete this project, I need a replacement marquee & its accompanying pieces 3D printed. Without the marquee, this is what the display currently looks like:

Here is the most recent photo of the display. The final piece needed to complete the restoration is the marquee I need 3D Printed.
That’s where PCBWay comes in — with your high-quality 3D printing services, I can recreate the missing header with precision & restore the display kiosk to its original form & function. In the final video, I’ll be showing the process step by step, including PCBWay’s role in making the restoration possible. This way, the audience gets to see not only the history of the PSP but also how utilizing modern technology that is available that would allow for such a large restoration like this to happen.
Thank you for your consideration.
Apply for sponsorship >>- Comments(0)
- Likes(1)