Hi everyone! In the last couple of days, I've been working on my very first PCB . I'm building a Morse Code Pen based on the nRF52832-QFAA.
The Goal is that the device should detect button presses (Morse code), process the timing on the chip, and transmit the data via the 2.4GHz antenna. When receiving a signal, it should let an LED blink .
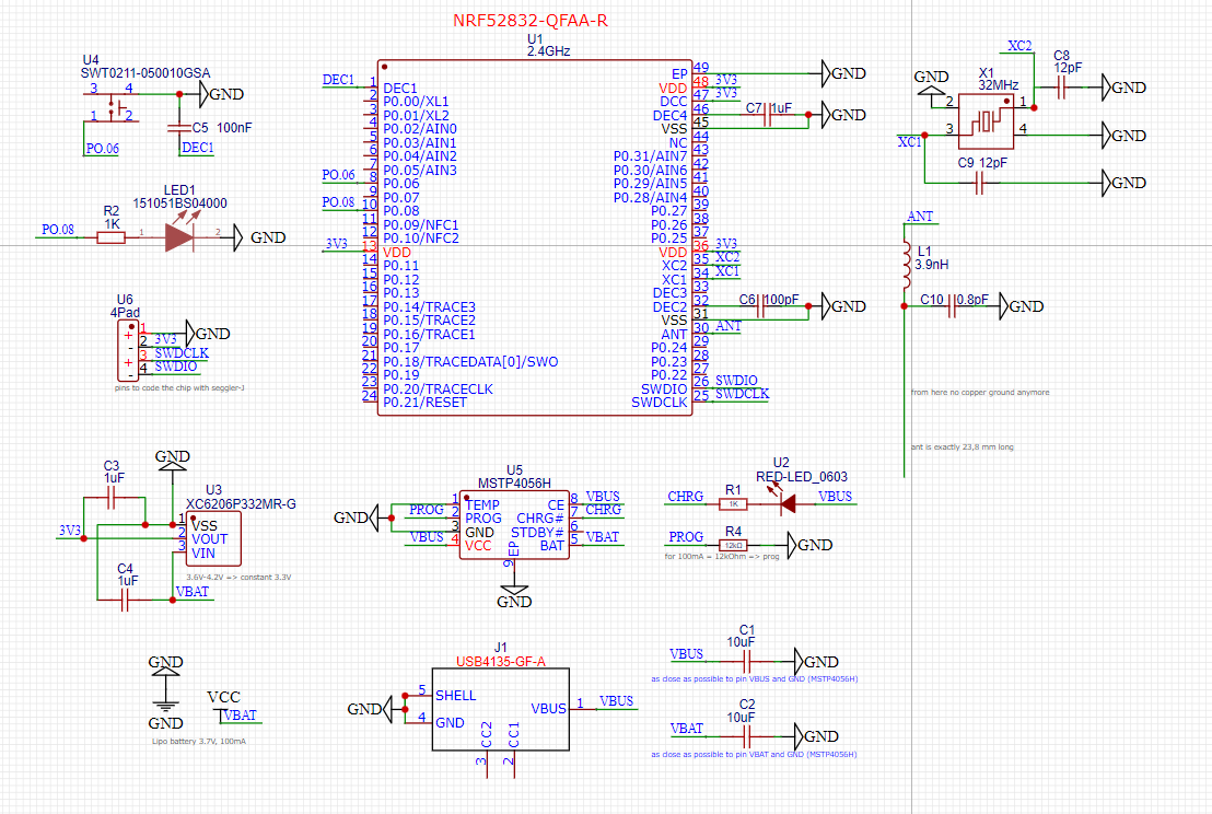
Key Features:
Chip: nRF52832 with a 32MHz crystal.
Power: XC6206 (3.3V) and a TP4056 for charging the battery.
Antenna: A simple 23.8mm copper trace on the PCB with 3.9nH and 0.8pF parts.
Parts: One button (Pin 8) and one blue LED (Pin 11).
I've attached the schematic. Could someone please look over it? Thanks a lot for any help!