PCBWay Community
Search title or content
Search
PCBWay
PCB Instant Quote
CNC | 3D Printing
Login
Sign Up
More Notifications
No notifications.
My Profile
My projects
My Likes
My Deals
My Goods for Bazaar
Settings
Sign Out
Projects
Categories
DIY Electronics
Arduino
Hardware
Audio
Computers & USB
Breakout Board Projects
Home Automation
LED Displays & Matrices
IoT
Robotics
View all categories
By Source Files
Onju Voice - AI assistant replacement to Google Nest Mini by @justLV
DIY 1kW Open Source MPPT Solar Charge Controller
LogicAnalyzer V6.0
Tad Boy Color
kv4p HT v1.7b
QuinLED-Dig-Uno
Bike Fingerprint - PCB
SummerCart64 - a fully open source N64 flashcart
Solar Powered WiFi Weather Station V2.0
Arduino RC engine sound & light controller with inertia simulation for ESP32
Frog Boy Color
iSpndel_4.0
View all source files projects
Featured Projects
Onju Voice - AI assistant replacement to Google Nest Mini by @justLV
DIY 1kW Open Source MPPT Solar Charge Controller
LogicAnalyzer V6.0
Featured
Source Files
Video
View all projects
Questions
Sponsorships
Feedback
Videos
Blog
Store
PCB Design
Contest
- 8th Project Design Contest
- 7th Project Design Contest
- KiCad Design Contest
- 6th Project Design Contest
- 5th PCB Design Contest
- 4th PCB Design Contest
- Raspberry Pi Pico Contest
- PCB Design Tutorial
- 3rd PCB Design Contest
- I CAN SOLDER Kit Contest
- 2nd PCB Design Contest
- 1st PCB Design Contest
Add questions
Create a project
Please verify your email address so that you can enjoy our more comprehensive services.
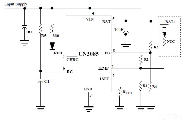
CAN ANYONE INFORM A CN3085 SCHEME?
CN3085
Engineer
asked Jul 20,2020
edit
1,984
times
Following
0
favorites
0
CAN ANYONE INFORM A CN3085 SCHEME?
Your Answer
(
1
)
Log in to post comments.
Upload photo
You can only upload 5 files in total. Each file cannot exceed 2MB. Supports JPG, JPEG, GIF, PNG, BMP
0
/
10000
It looks like you have not written anything. Please add a comment and try again.
You can upload up to 5 images!
Image size should not exceed 2MB!
File format not supported!
Post Comment
View More
Browse other questions tagged
CN3085
or
ask your own question
.
List of Questions
pause
SHOULD I CHOOSE CPT OR DDP INTERNATIONAL SHIPPING OPTION FOR UK DELIVERY TO AN INDIVIDUAL
1
Hello I am looking for a diy Christmas light display sequence controller that can be computer programmed
1
Hi , I have a question about the pcbWay contest. ESP32 & display connection
1
Capability to machine external threads of 5/8-18UNF
1
Make this circuit pcb with components
1
Hola!!. ¿Qué costaria este diseño en total? 5 PCB sin montaje, solo las placas. SALUDO
1
Boss CE-2 by tonepad
1
Stacking blind uvias with buried vias
0
Firmware/sources for USB-Joy
0
Question about different orientation of the stm32F on the silkscreen compared with the one in the blog
1
Hi, what is the yield strength of Stainless steel 316L. The one that used with the 3d printing, not cnc
1
amplifier for stand alone push to talk that connect dynamic mirophone headset to baofeng style radio
0
Need Help With XL6009 DC-DC Boost Adjustable Module — Output Not Stable?
1
How does the process of flashing an ESP32 work?
2
Material selection
2
Very minimal STM32WLE5JC LoRa node (integrated LoRa) design problem
1
A Humble Request !
1
Tda7294 schematic for pcb
3
need to pcb for hotels lock
1
I need a bigger version of freewheels and sprockets to be used in a prototype?
1
Ask
Weekly Leaderboard
Ranking
Name
Answers
1
PCBWay Team
6
2
Engineer
2
3
Engineer
1
Share to Facebook
Share to Twitter
Share to Reddit
Share to Linkedin