ZEPIR AI Terminal - Your Pocket Sized Private AI Assistant
Description
ZEPIR AI Terminal - Your Pocket Sized Private AI Assistant
Private AI chatbot you can hold in your hand.
In a world dominated by cloud AI services that track your every query,
ZEPIR offers something revolutionary: your own local LLM running on this setup with a physical keyboard and display.
· No internet required.
· No data harvesting.
· No monthly subscriptions.
Just you and your personal AI assistant — anywhere, anytime.
- For LLM is required Raspbery Pi 5 with min 4gb RAM, for another linux purposes is Pi zero 2w enough
Use Cases
🤖 Offline AI Assistant (Ollama + LLM)
🌍 Multilingual Translator Translate complete sentences and paragraphs between languages. Surprisingly capable with complex phrases across many languages — not just simple words. Your personal interpreter that works offline.
💬 Casual Conversation Partner Chat naturally about various topics. Small models handle open-ended conversation well — great for language practice or just having someone to talk to.
💬 Simple Q&A Basic factual questions from training data — no internet needed. "What is the capital of Norway?"
🎤 Voice-Enabled AI (Experimental)
🗣️ Speech Recognition Voice-to-text input — speak instead of typing on the small keyboard.
🔊 Text-to-Speech Let the AI read responses aloud through the built-in speaker.
🎙️ Voice Assistant Mode Combine STT + LLM + TTS for hands-free AI interaction. Functional, but slower on smaller Pi models.
🐧 Plus: Full Linux Terminal Computer
💻 Complete Raspberry Pi OS Not just an AI gadget — it's a real Linux computer. Python, Nano, MC, Git, and thousands of packages available.
🌐 WiFi Connected Web browsing (w3m), SSH, remote server management, file downloads.
🎵 Media Playback MP3 and MOD tracker music player. Retro vibes included.
🖼️ Image Viewer Display images in framebuffer. Quick previews without desktop environment.
📡 IoT & Remote Admin SSH into servers, manage Raspberry Pis, control IoT devices from your pocket.
Features:
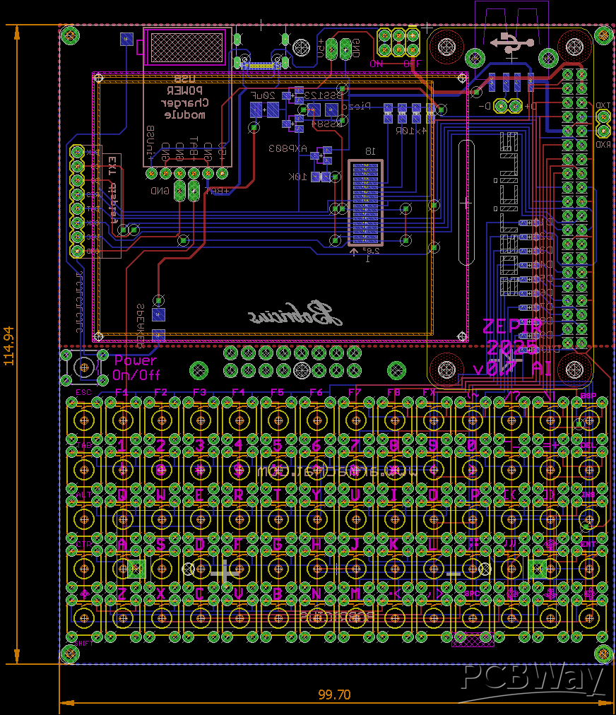
· 2.8" IPS 320x240 display ST7789
· PWM sound simple amplifier mono speaker only for Zero 2w, Pi4
· optional USB-A for easy work with PI zero, 2 wires are required to test points D+,D-
· ideal for terminal apps
· GPIO keyboard 7x10 matrix with customizable python driver
· comfortable FULL keyboard
No extra manufacturing, front panel is made in PCB factory + mainboard
but some 3D printed enclosure will help with that
Keeping my KISS philosophy make it stupid simple = one order = one device
ZEPIR AI Terminal — Installation Guide
Step 1: Prepare SD Card
Flash Raspberry Pi OS Lite to your SD card using Raspberry Pi Imager.
- Enable SSH
Create an empty file named ssh (no extension) in the boot partition root.
- Configure WiFi
Create file wpa_supplicant.conf in the boot partition:
Step 2: Configure Display & Audio
Edit config.txt
Add these lines to /boot/firmware/config.txt:
# Enable SPI display
dtparam=spi=on
dtoverlay=fbtft,spi0-0,st7789v,dc_pin=25,rotate=270,width=240,height=320,speed=62000000
# Enable audio output
dtparam=audio=on
dtoverlay=audremap,pins_18_19
audio_pwm_mode=2
Edit cmdline.txt
Add to the end of the line in /boot/firmware/cmdline.txt:
fbcon=map:10 fbcon=font:VGA8x8
Step 3: First Boot Setup
After first boot, connect via SSH and set your username and password.
Configure Console Font
sudo dpkg-reconfigure console-setup
Select: UTF-8 → Guess optimal character set → Terminus → 6x12
System Configuration
sudo raspi-config
Configure:
· Expand filesystem
· Enable autologin
· Boot to terminal (CLI)
· WiFi setup (if not done earlier)
Step 4: Test Hardware
Test Display
ls /dev/fb* sudo dd if=/dev/urandom of=/dev/fb1
You should see random pixels on the display.
Test Audio
aplay -l alsamixer espeak-ng -v "Ahoj, toto je syntéza reči."
Step 5: Install Essential Packages
Update system
sudo apt update
Core utilities
sudo apt install mc w3m w3m-img mpg123 espeak-ng fbi fim python3-evdev
Extra tools & fun stuff
sudo apt install mikmod ranger nnn btop ncdu cmus mpv cmatrix sl cowsay fortune
Step 6: Setup GPIO Keyboard
Enable keyboard driver on startup
Edit /etc/rc.local and add before exit 0:
sudo python3 /home/pi/gpiokeyboard/gpiokeyboard.py &
Step 7: Install Ollama & AI Model
Install Ollama
curl -fsSL https://ollama.com/install.sh | sh
Download and Run a Model
ollama run qwen3:1.7b
This downloads the model (first time only) and starts an interactive chat session.
Recommended Models for ZEPI
- qwen3:1.7b ~1.5 GB Fast, good translation capabilities
- ministral-3b ~2 GB Newer, solid all-round performance
- tinyllama ~700 MB Smallest, fastest, basic tasks
- gemma3:1b ~800 MB Google's lightweight model phi4-mini ~2.5 GB Microsoft's compact model
Useful Ollama Commands
# List installed models
ollama list
# Download model without running
ollama pull qwen3:1.7b
# Remove a model
ollama rm qwen3:1.7b
# Show model details
ollama show qwen3:1.7b
# Run with verbose output (see tokens/sec)
ollama run qwen3:1.7b --verbose
# Run with custom system prompt
ollama run qwen3:1.7b "You are a translator. Translate everything to English."
# Check Ollama service status
systemctl status ollama
# Restart Ollama service
sudo systemctl restart ollama
Tips for Small Models
· Keep prompts short and clear
· One task at a time works best
· For translation: "Translate to German: [your text]"
· Use /bye to exit chat session
· Use /clear to reset conversation context
Voice Output
Pipe AI response directly to text-to-speech:
echo "Say hello in one sentence" | ollama run qwen3:1.7b | espeak-ng
Or with direct prompt:
ollama run qwen3:1.7b "Say hello in one sentence" --nowordwrap | espeak-ng
LLM test

Raspbery Pi 5 is required for AI


WEB browser in command line

White keyboard cover

For non AI tasks is better Raspberry pi zero


Nano with colorfull syntax

Schematic




ZEPIR AI Terminal - Your Pocket Sized Private AI Assistant
*PCBWay community is a sharing platform. We are not responsible for any design issues and parameter issues (board thickness, surface finish, etc.) you choose.
Raspberry Pi 5 7 Inch Touch Screen IPS 1024x600 HD LCD HDMI-compatible Display for RPI 4B 3B+ OPI 5 AIDA64 PC Secondary Screen(Without Speaker)
BUY NOW- Comments(1)
- Likes(1)
-
Vlad the Maker
Jan 28,2026
- 0 USER VOTES
- YOUR VOTE 0.00 0.00
- 1
- 2
- 3
- 4
- 5
- 6
- 7
- 8
- 9
- 10
- 1
- 2
- 3
- 4
- 5
- 6
- 7
- 8
- 9
- 10
- 1
- 2
- 3
- 4
- 5
- 6
- 7
- 8
- 9
- 10
- 1
- 2
- 3
- 4
- 5
- 6
- 7
- 8
- 9
- 10
More by Bobricius Bobricius
-
TrackSenger - Standalone - Armachat - Meshtastic WiFi-LoRa-BT-GPS
For personal use, not for resale!Check new super simple messengers based on All in one Heltec TRACKE...
-
MechSenger - Meshtastic / Armachat - with mechanical keyboard
For personal use, not for resale!Check new super simple messengers based on All in one Heltec TRACKE...
-
Rpi PICO Kailh choc Low Profile Ortholinear mechanical Keyboard 14x5
Simple keyboard where are only- 70x Kailh low profile switches organized in 14x5 matrix- 1x Raspberr...
-
Tricordex - Sense, Connect, Explore
Universal Meshcore and Meshtastic messengerMeshtastic or Meshcore Communicator and multisensor keybo...
-
Universal Keyboard cover
Universal keyboard cover my latest messenger projects.
-
Universal Meshcore and Meshtastic messenger
Meshtastic or Meshcore Communicator keyboard for HELTEC v3 and T114The board is fully passive, it do...
-
ZEPIR AI Terminal - Your Pocket Sized Private AI Assistant
DescriptionZEPIR AI Terminal - Your Pocket Sized Private AI AssistantPrivate AI chatbot you can hold...
-
ELBOBRIK - electronic educational laboratory box for kids
Hi this is my first version of education laboratory for kids.there is some passives and transistors ...
-
ZX Spectrum mechanical matrix keyboard
Universal ZX style keyboard, same pinout, 5+8 connector
-
ARPS-2 – Arduino-Compatible Robot Project Shield for Arduino UNO
586 0 0 -
A Compact Charging Breakout Board For Waveshare ESP32-C3
1059 3 6 -
AI-driven LoRa & LLM-enabled Kiosk & Food Delivery System
928 2 0 -
-
-
-
ESP32-C3 BLE Keyboard - Battery Powered with USB-C Charging
1198 0 1 -
-
mammoth-3D SLM Voron Toolhead – Manual Drill & Tap Edition
1003 0 1 -
-
AEL-2011 Power Supply Module
1783 0 2







