|
|
OGK InspectorVadym Vikulin
|
|
|
|
OGK FirmwareVadym Vikulin
|
|
|
KiCad 9.0 |
|
|
arduino IDEArduino
|
|
|
|
Android StudioGoogle LLC
|
OpenGammaKit Gamma-ray Spectrometer



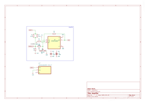
OpenGammaKit is an open-source gamma spectrometer hardware platform, inspired by the excellent Open-Gamma-Detector. It takes the original schematic and redesigns the PCB using KiCad (originally designed in EasyEDA), making the project more accessible and modifiable for open hardware enthusiasts.
OpenGammaKit is designed to be affordable, reliable, and easy to integrate with embedded systems, mobile devices, or PCs—ideal for DIY nuclear instrumentation, educational labs, or citizen science.
🔧 Features
✅ Based on the Open-Gamma-Detector schematic
✅ Complete redesign in KiCad with improved layout and routing
✅ USB serial communication (compatible with Android 7.0+ and PCs)
✅ Compatible with OGK Inspector Android app and OGK Firmware
✅ Real-time gamma spectrum output and spectrometer integration
✅ Works with scintillation detectors (e.g., CsI(Tl), NaI(Tl), etc.)
✅ Open and editable source files for schematics and PCB
🧠 Companion Projects
OGK Inspector (Android App)
View spectra, calculate resolution, access terminal mode
👉 OGK-Inspector on GitHub, https://github.com/vikulin/OGK-Inspector
OGK Firmware USB serial interface firmware for supported microcontrollers
👉 OGK Firmware Repository, https://github.com/vikulin/OGK-Firmware
👉 Epic-Crystal NaI(Tl) scintillation crystal, 30mmX30mm(1inchX1inch)
https://www.epic-scintillator.com/NaI-scintillator-1inchx1inch
📘Assembly guide, 3D models for enclosure
https://www.pcbway.com/project/shareproject/OpenGammaKit_Enclosure_80bb5ae6.html
OpenGammaKit Gamma-ray Spectrometer
*PCBWay community is a sharing platform. We are not responsible for any design issues and parameter issues (board thickness, surface finish, etc.) you choose.
Raspberry Pi 5 7 Inch Touch Screen IPS 1024x600 HD LCD HDMI-compatible Display for RPI 4B 3B+ OPI 5 AIDA64 PC Secondary Screen(Without Speaker)
BUY NOW- Comments(0)
- Likes(2)
-
Stefan Michail
Dec 07,2025
-
(DIY) C64iSTANBUL
May 07,2025
- 0 USER VOTES
- YOUR VOTE 0.00 0.00
- 1
- 2
- 3
- 4
- 5
- 6
- 7
- 8
- 9
- 10
- 1
- 2
- 3
- 4
- 5
- 6
- 7
- 8
- 9
- 10
- 1
- 2
- 3
- 4
- 5
- 6
- 7
- 8
- 9
- 10
- 1
- 2
- 3
- 4
- 5
- 6
- 7
- 8
- 9
- 10
More by Vadym Vikulin
-
OpenGammaKit Gamma-ray Spectrometer
OpenGammaKit is an open-source gamma spectrometer hardware platform, inspired by the excellent Open-...
-
Audio Module (GammaPi Zero Development Board)
Compact audio output module for the GammaPi Zero development board. Provides analog audio out via a ...
-
FPGA development board GammaPi Zero, a powerful signal processing with 50MSPS/12bit ADC, 2 Channels 12bit DAC, DVI Output, SDRAM, USB-JTAG
This compact FPGA development board is built around the Lattice ECP5U-25F (CABGA256), delivering a p...
-
OpenGammaKit Enclosure, Assembly Parts, Assembly Guide
OpenGammaKit 3D models for printing and complete spectrometer assembly. Size: ⌀45mm, 166mm length. C...
-
OpenGammaKit SiPM Board
This carrier board is designed for the 6 mm C-Series MICROFC-60035-SMT silicon photomultiplier (SiPM...
-
ARPS-2 – Arduino-Compatible Robot Project Shield for Arduino UNO
325 0 0 -
A Compact Charging Breakout Board For Waveshare ESP32-C3
671 3 6 -
AI-driven LoRa & LLM-enabled Kiosk & Food Delivery System
657 2 0 -
-
-
-
ESP32-C3 BLE Keyboard - Battery Powered with USB-C Charging
869 0 1 -
-
mammoth-3D SLM Voron Toolhead – Manual Drill & Tap Edition
759 0 1 -
-
AEL-2011 Power Supply Module
1490 0 2







